HOME   LIST
‹–   –›

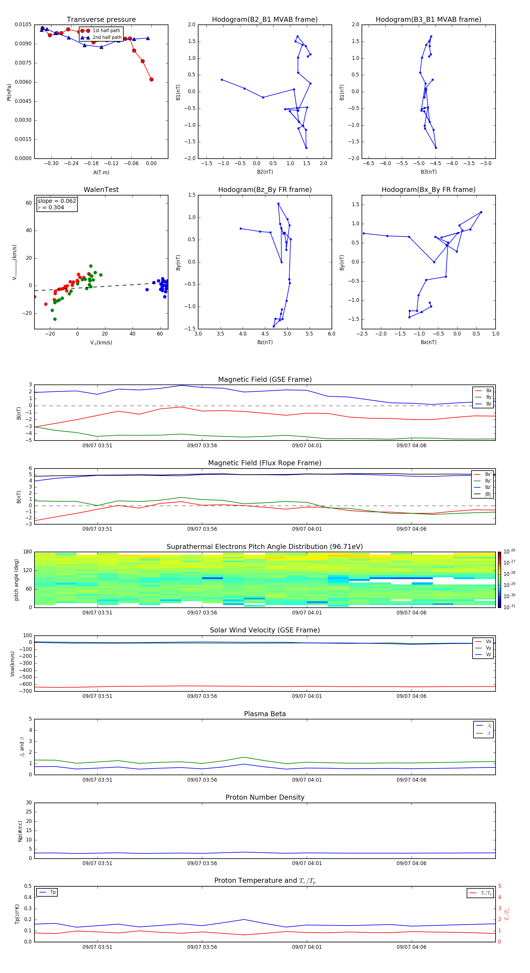
Flux Rope in 2008

Flux Rope Event 2008-09-07 03:48 ~ 2008-09-07 04:10 (23 minutes)


plot