HOME   LIST
‹–   –›

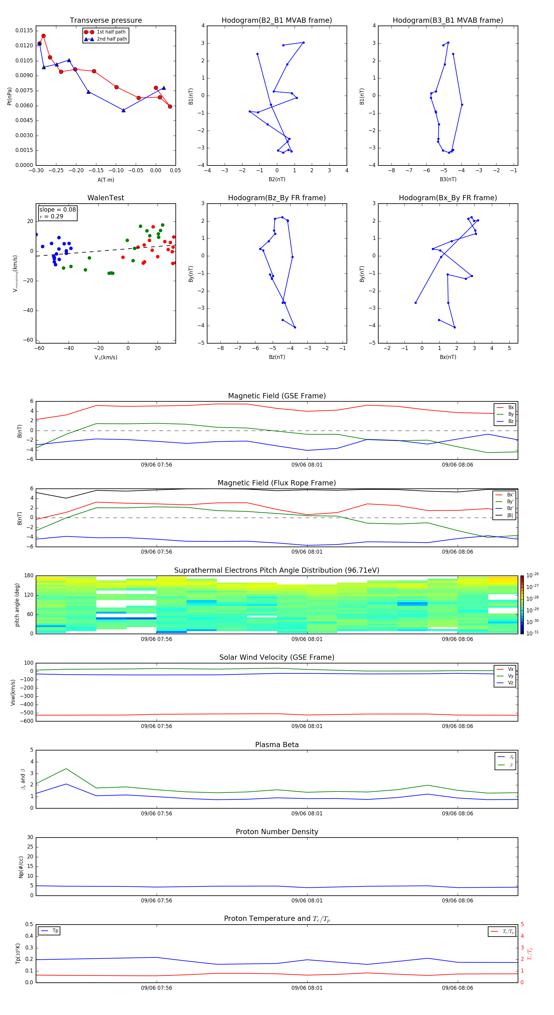
Flux Rope in 2008

Flux Rope Event 2008-09-06 07:52 ~ 2008-09-06 08:08 (17 minutes)


plot