HOME   LIST
‹–   –›

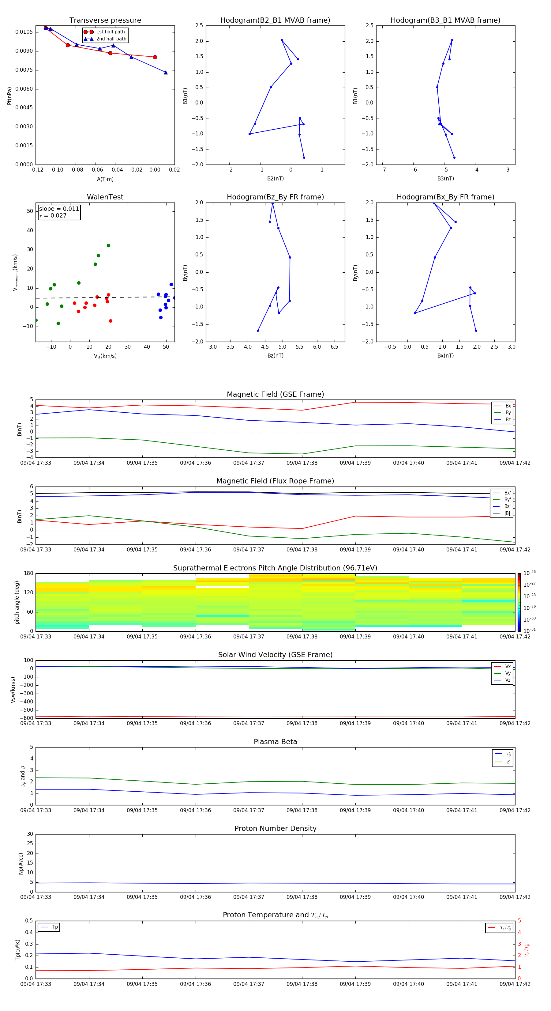
Flux Rope in 2008

Flux Rope Event 2008-09-04 17:33 ~ 2008-09-04 17:42 (10 minutes)


plot