HOME   LIST
‹–   –›

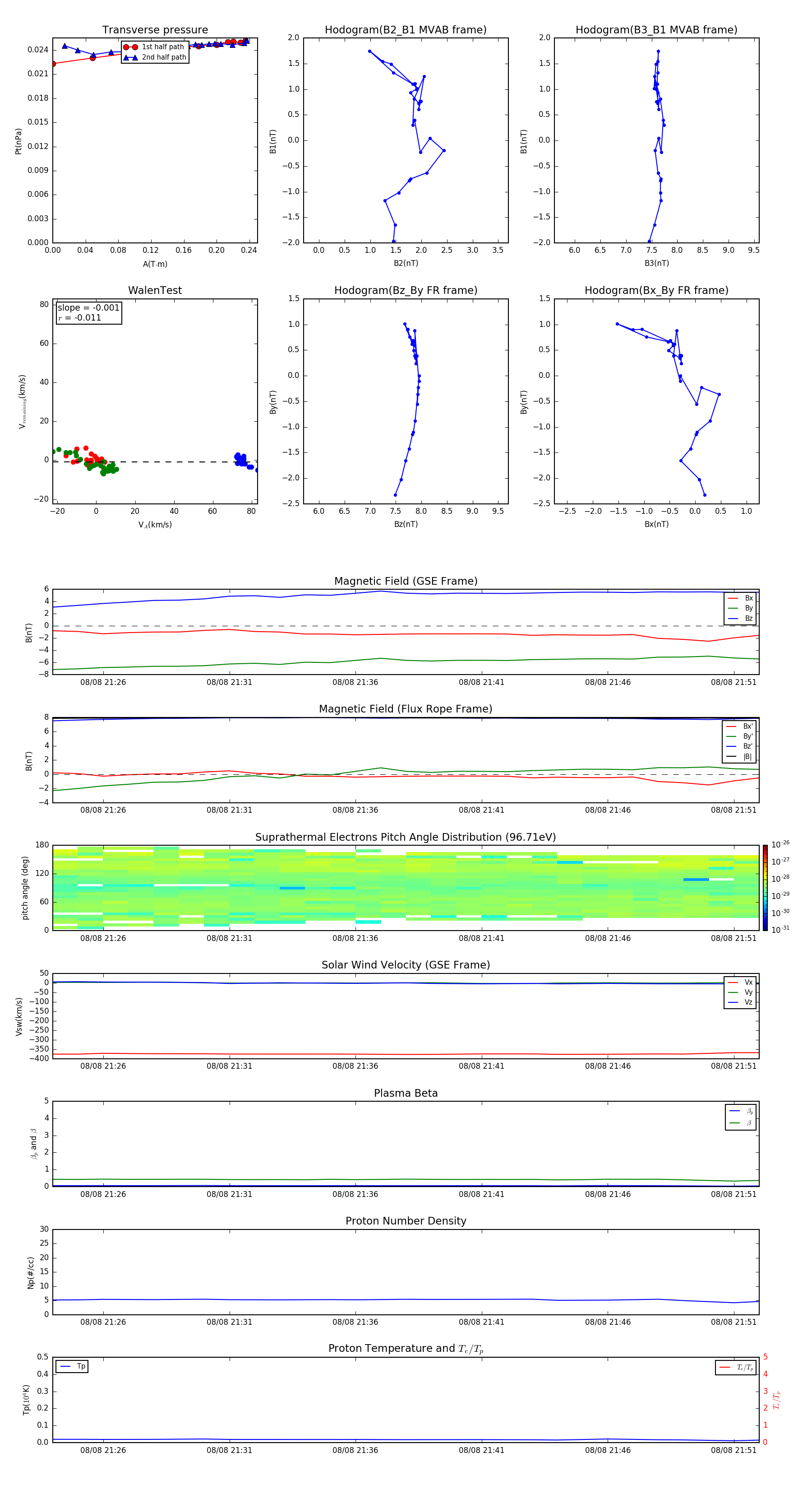
Flux Rope in 2008

Flux Rope Event 2008-08-08 21:24 ~ 2008-08-08 21:52 (29 minutes)


plot