HOME   LIST
‹–   –›

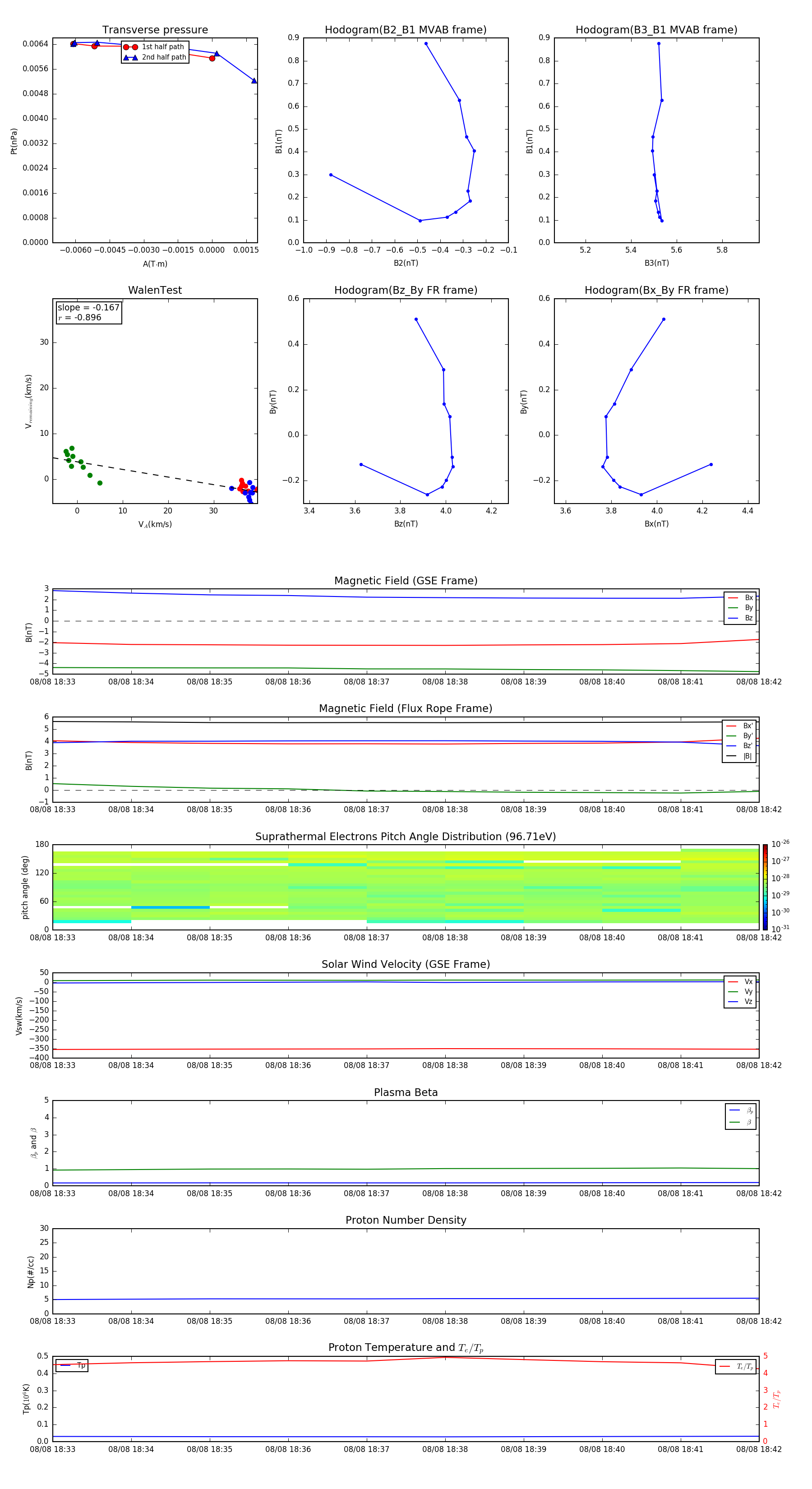
Flux Rope in 2008

Flux Rope Event 2008-08-08 18:33 ~ 2008-08-08 18:42 (10 minutes)


plot