HOME   LIST
‹–   –›

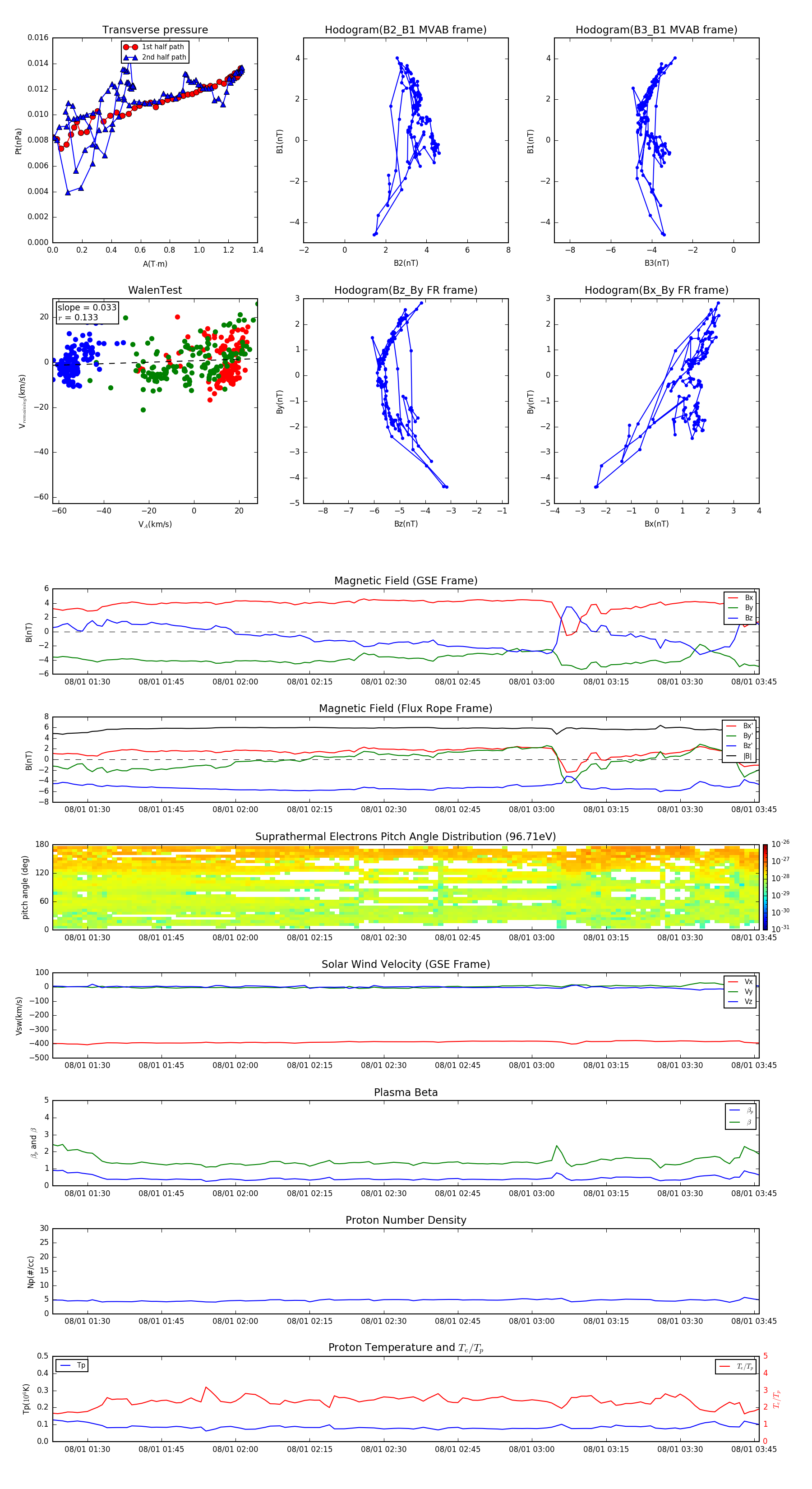
Flux Rope in 2008

Flux Rope Event 2008-08-01 01:23 ~ 2008-08-01 03:46 (144 minutes)


plot