HOME   LIST
‹–   –›

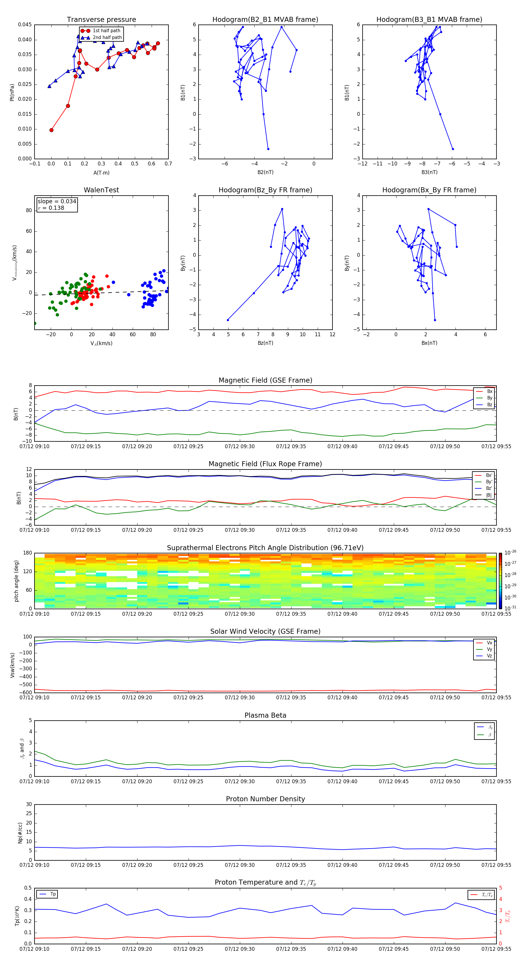
Flux Rope in 2008

Flux Rope Event 2008-07-12 09:10 ~ 2008-07-12 09:55 (46 minutes)


plot