HOME   LIST
‹–   –›

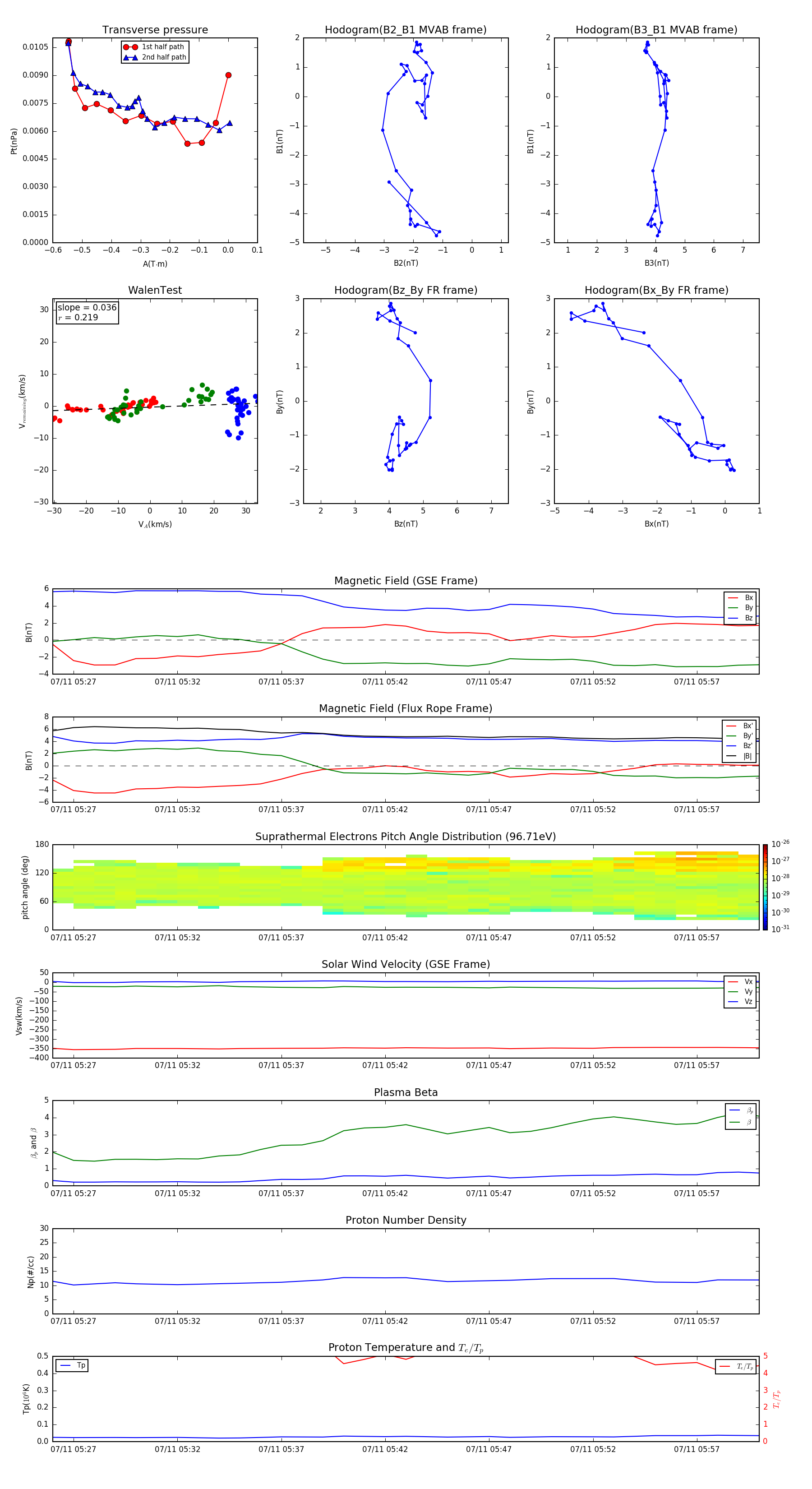
Flux Rope in 2008

Flux Rope Event 2008-07-11 05:26 ~ 2008-07-11 06:00 (35 minutes)


plot