HOME   LIST
‹–   –›

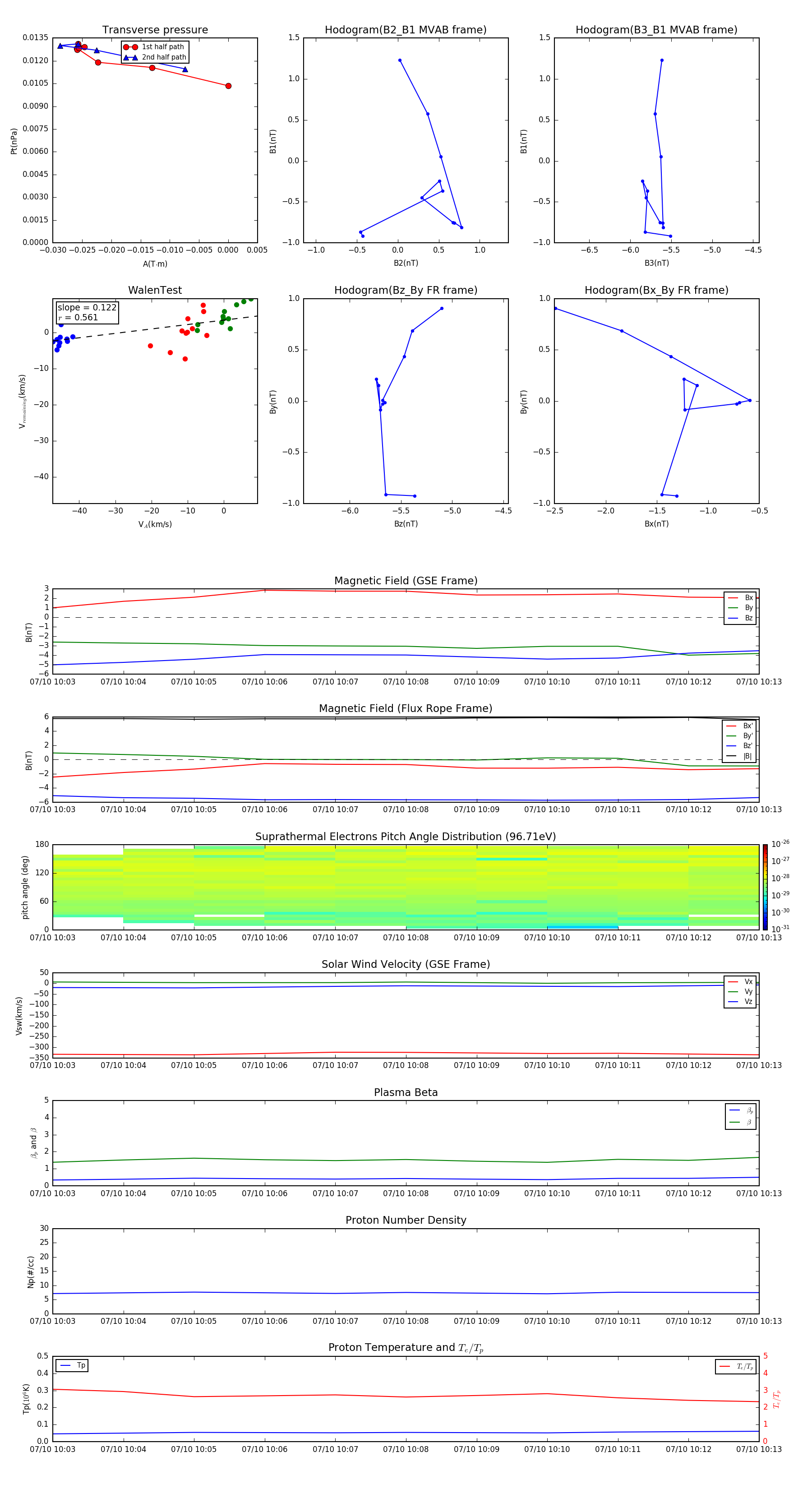
Flux Rope in 2008

Flux Rope Event 2008-07-10 10:03 ~ 2008-07-10 10:13 (11 minutes)


plot