HOME   LIST
‹–   –›

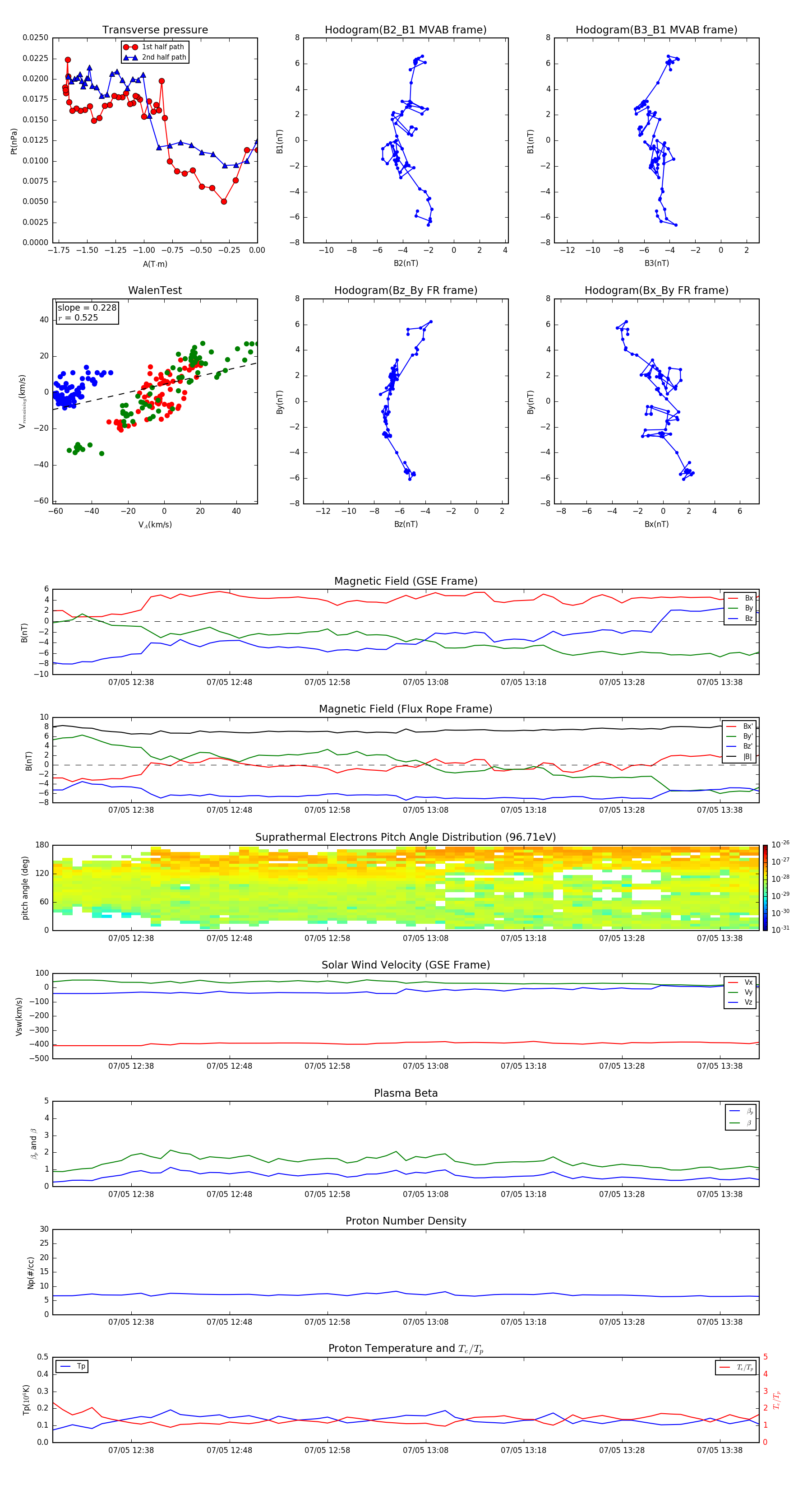
Flux Rope in 2008

Flux Rope Event 2008-07-05 12:30 ~ 2008-07-05 13:42 (73 minutes)


plot