HOME   LIST
‹–   –›

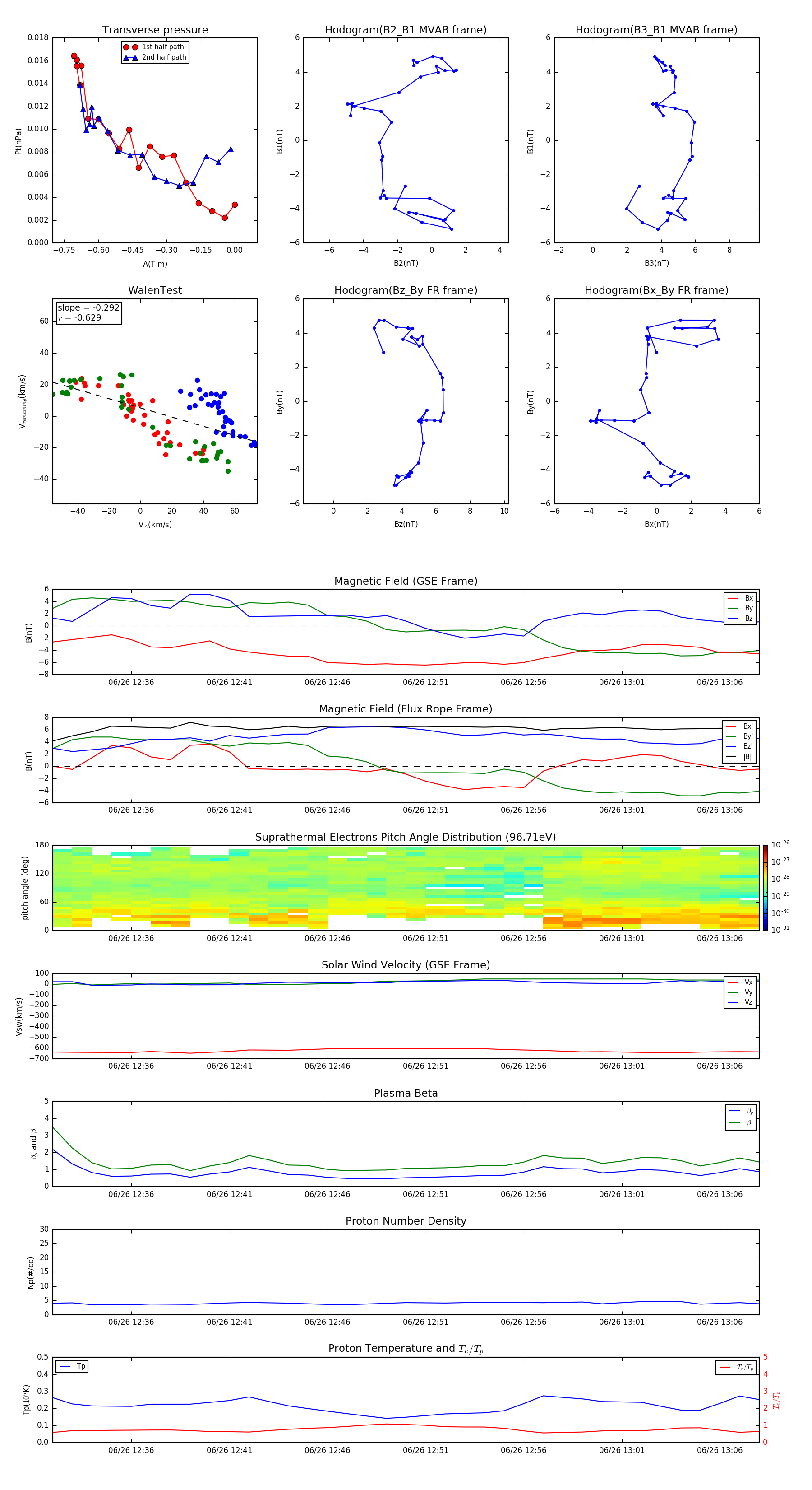
Flux Rope in 2008

Flux Rope Event 2008-06-26 12:32 ~ 2008-06-26 13:08 (37 minutes)


plot