HOME   LIST
‹–   –›

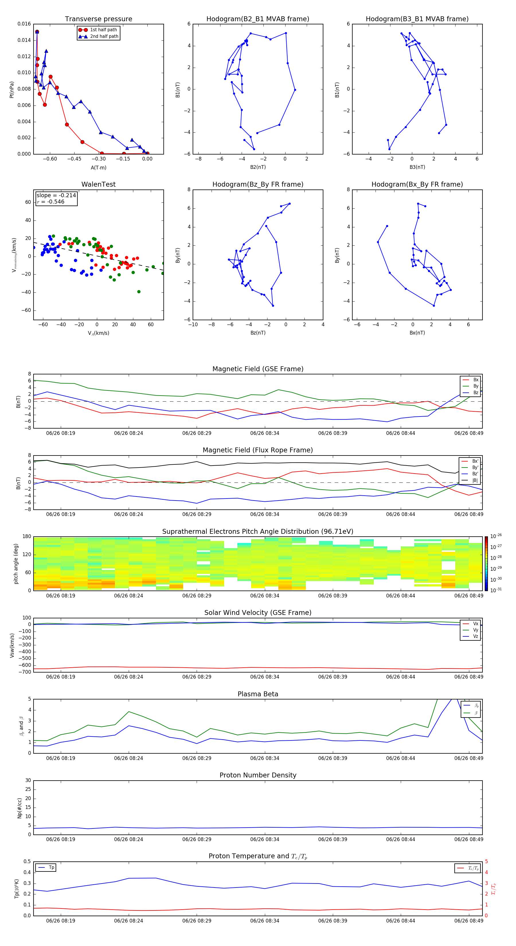
Flux Rope in 2008

Flux Rope Event 2008-06-26 08:17 ~ 2008-06-26 08:50 (34 minutes)


plot