HOME   LIST
‹–   –›

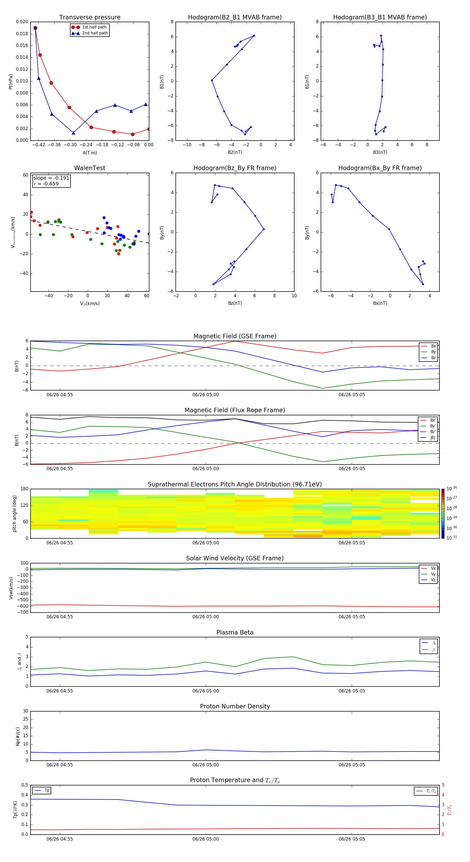
Flux Rope in 2008

Flux Rope Event 2008-06-26 04:54 ~ 2008-06-26 05:08 (15 minutes)


plot