HOME   LIST
‹–   –›

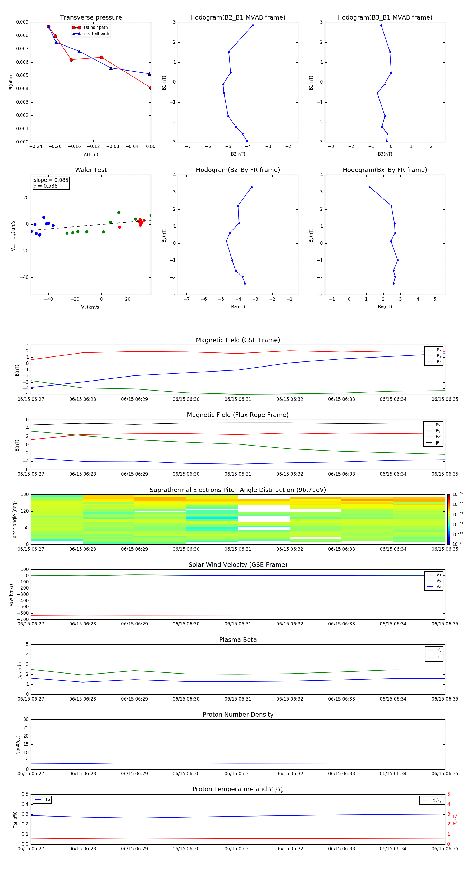
Flux Rope in 2008

Flux Rope Event 2008-06-15 06:27 ~ 2008-06-15 06:35 (9 minutes)


plot