HOME   LIST
‹–   –›

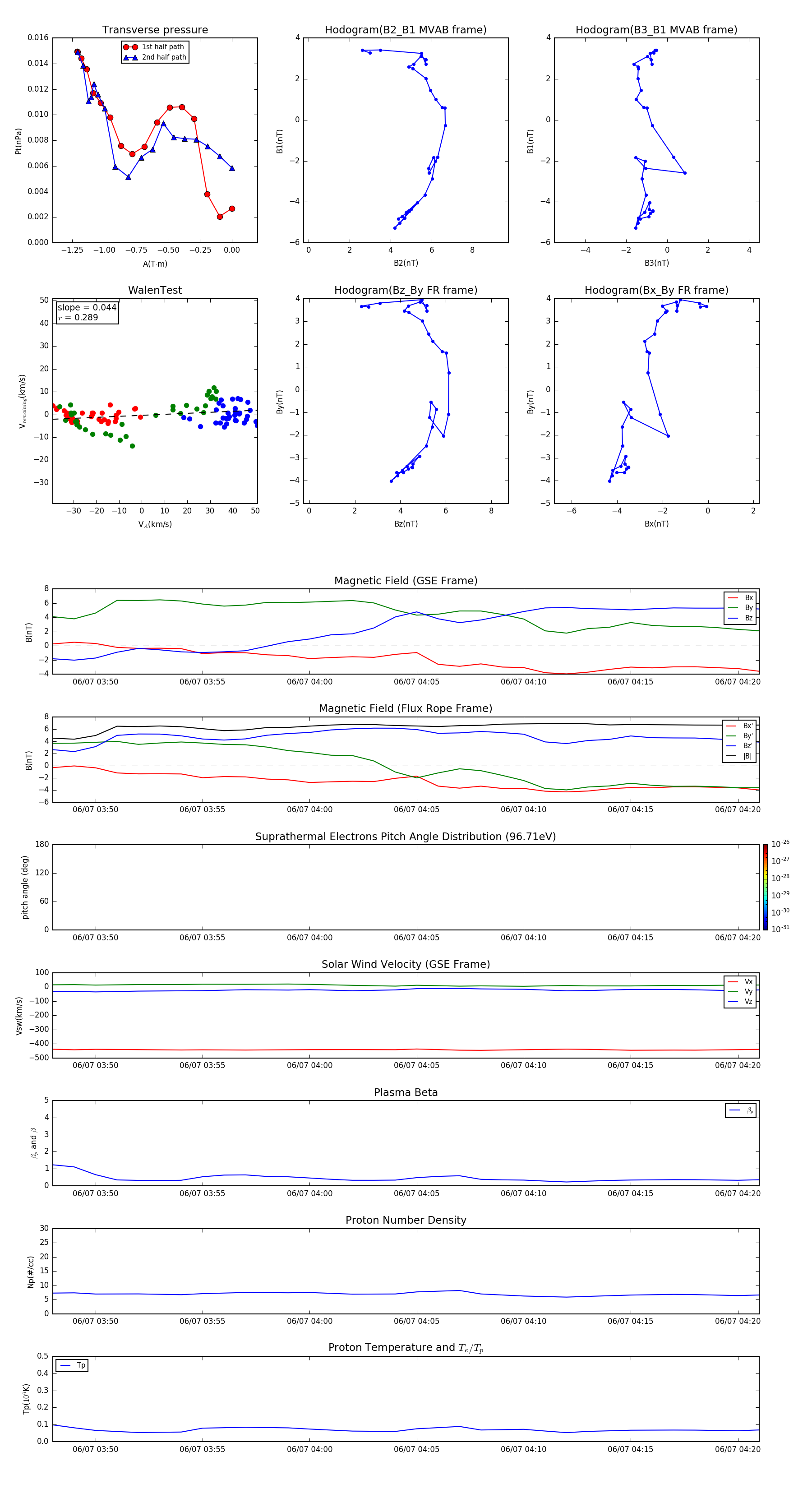
Flux Rope in 2008

Flux Rope Event 2008-06-07 03:48 ~ 2008-06-07 04:21 (34 minutes)


plot