HOME   LIST
‹–   –›

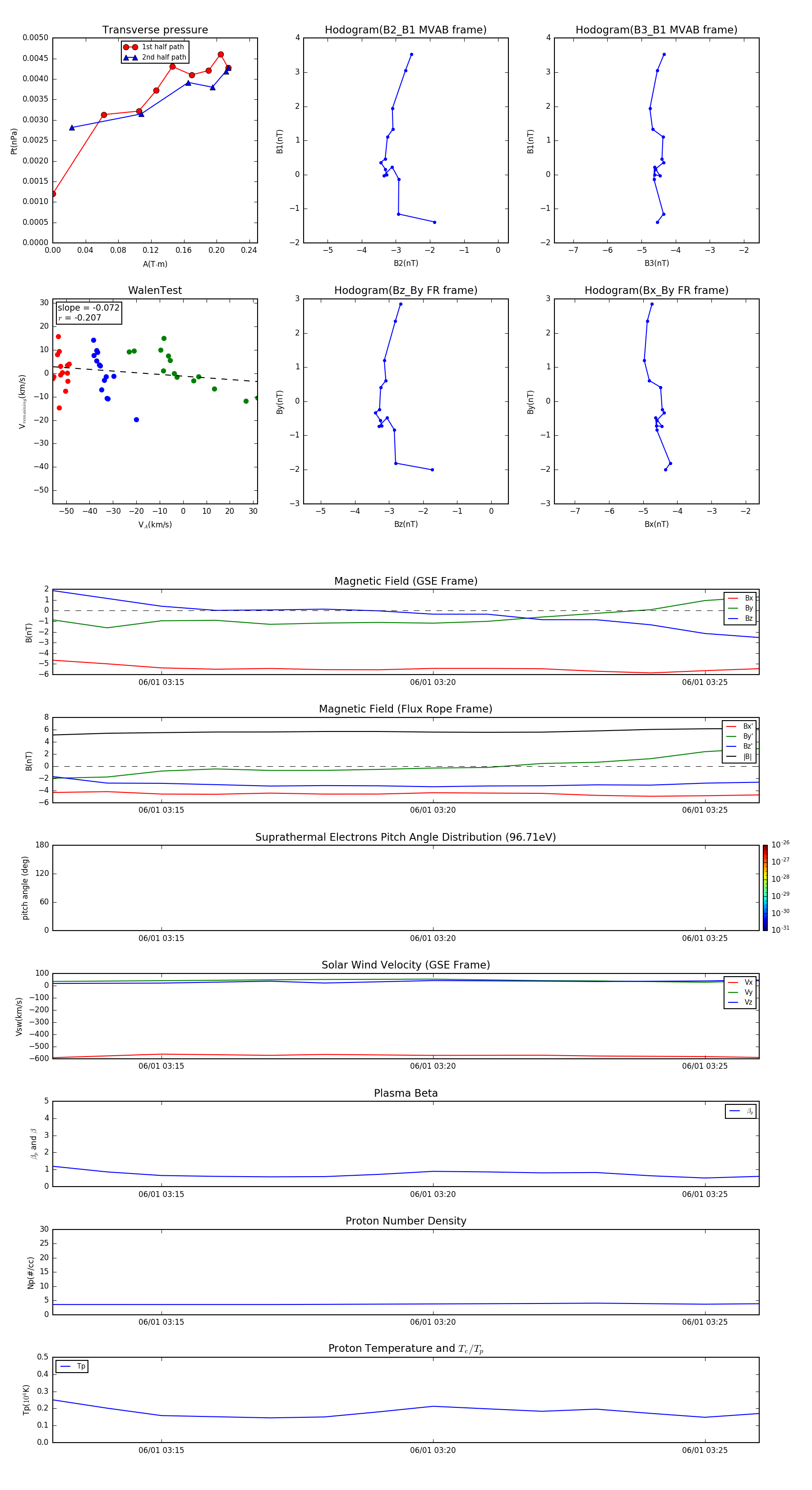
Flux Rope in 2008

Flux Rope Event 2008-06-01 03:13 ~ 2008-06-01 03:26 (14 minutes)


plot