HOME   LIST
‹–   –›

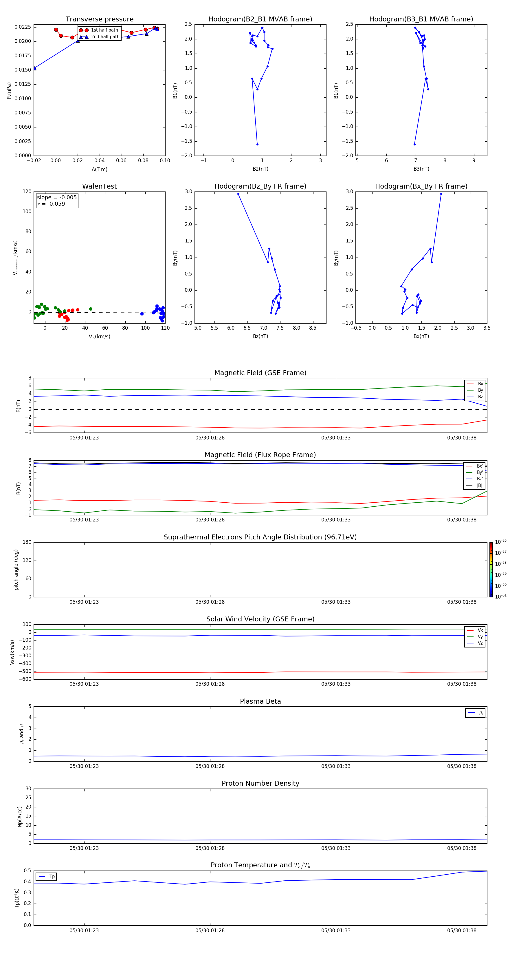
Flux Rope in 2008

Flux Rope Event 2008-05-30 01:21 ~ 2008-05-30 01:39 (19 minutes)


plot