HOME   LIST
‹–   –›

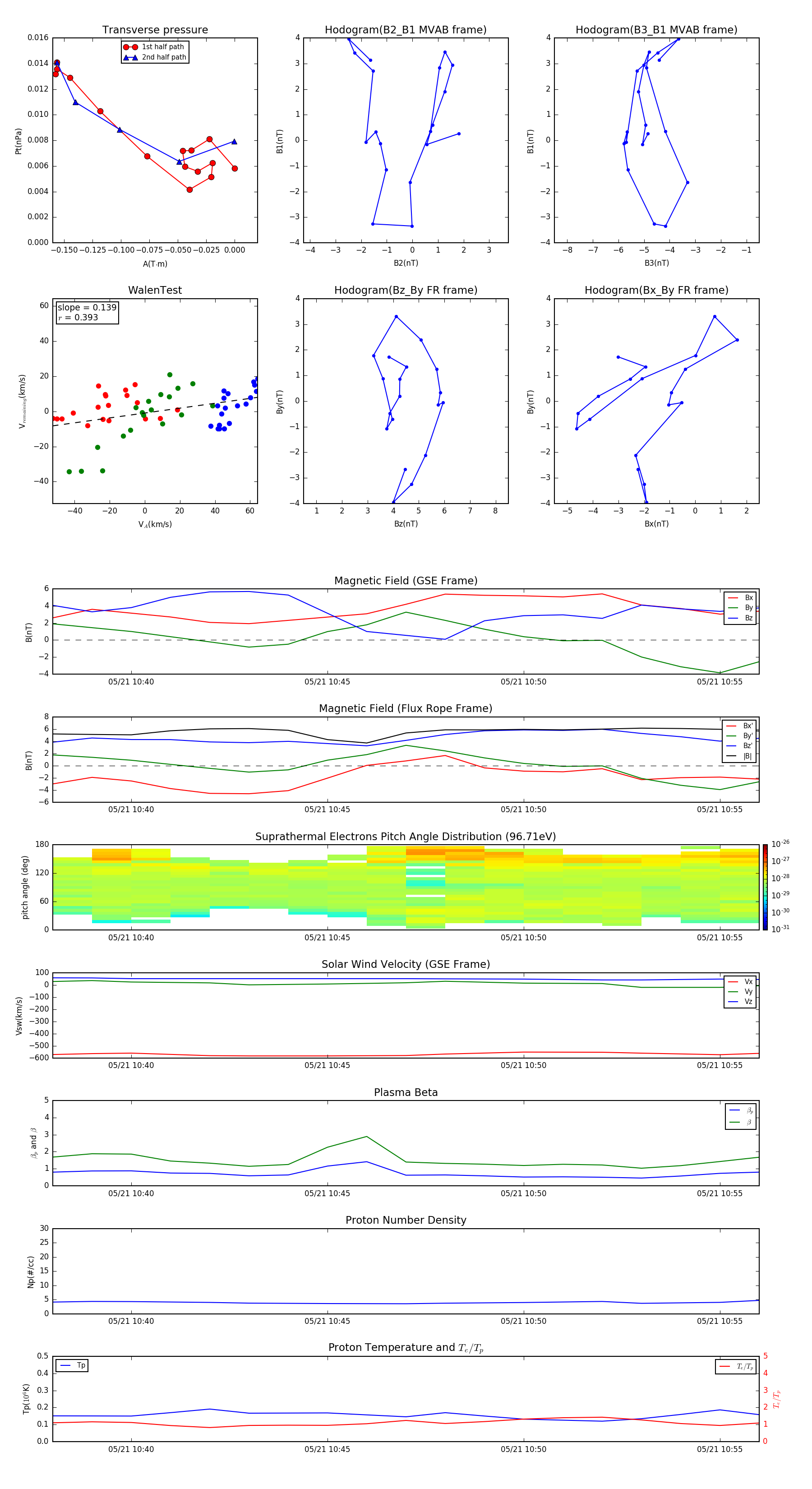
Flux Rope in 2008

Flux Rope Event 2008-05-21 10:38 ~ 2008-05-21 10:56 (19 minutes)


plot