HOME   LIST
‹–   –›

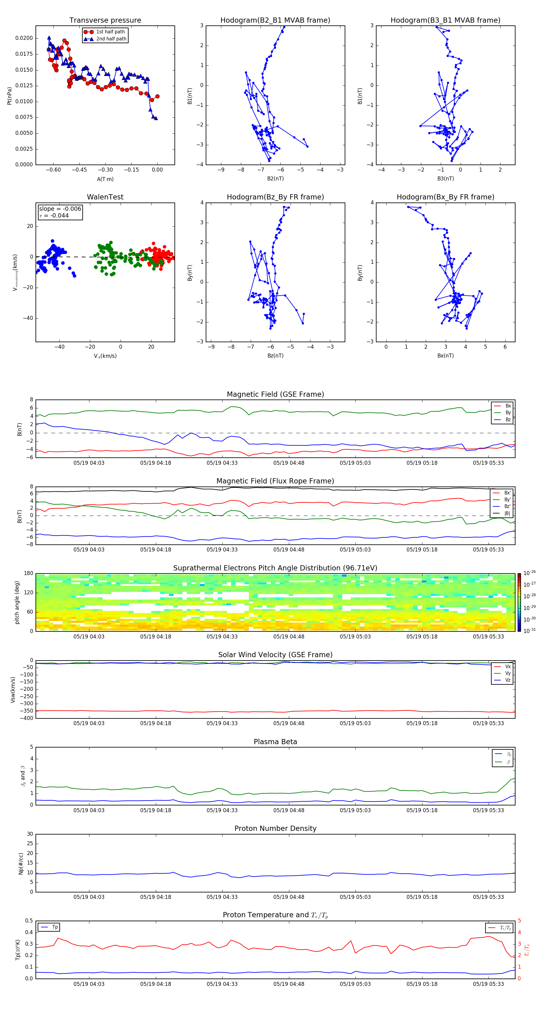
Flux Rope in 2008

Flux Rope Event 2008-05-19 03:51 ~ 2008-05-19 05:39 (109 minutes)


plot