HOME   LIST
‹–   –›

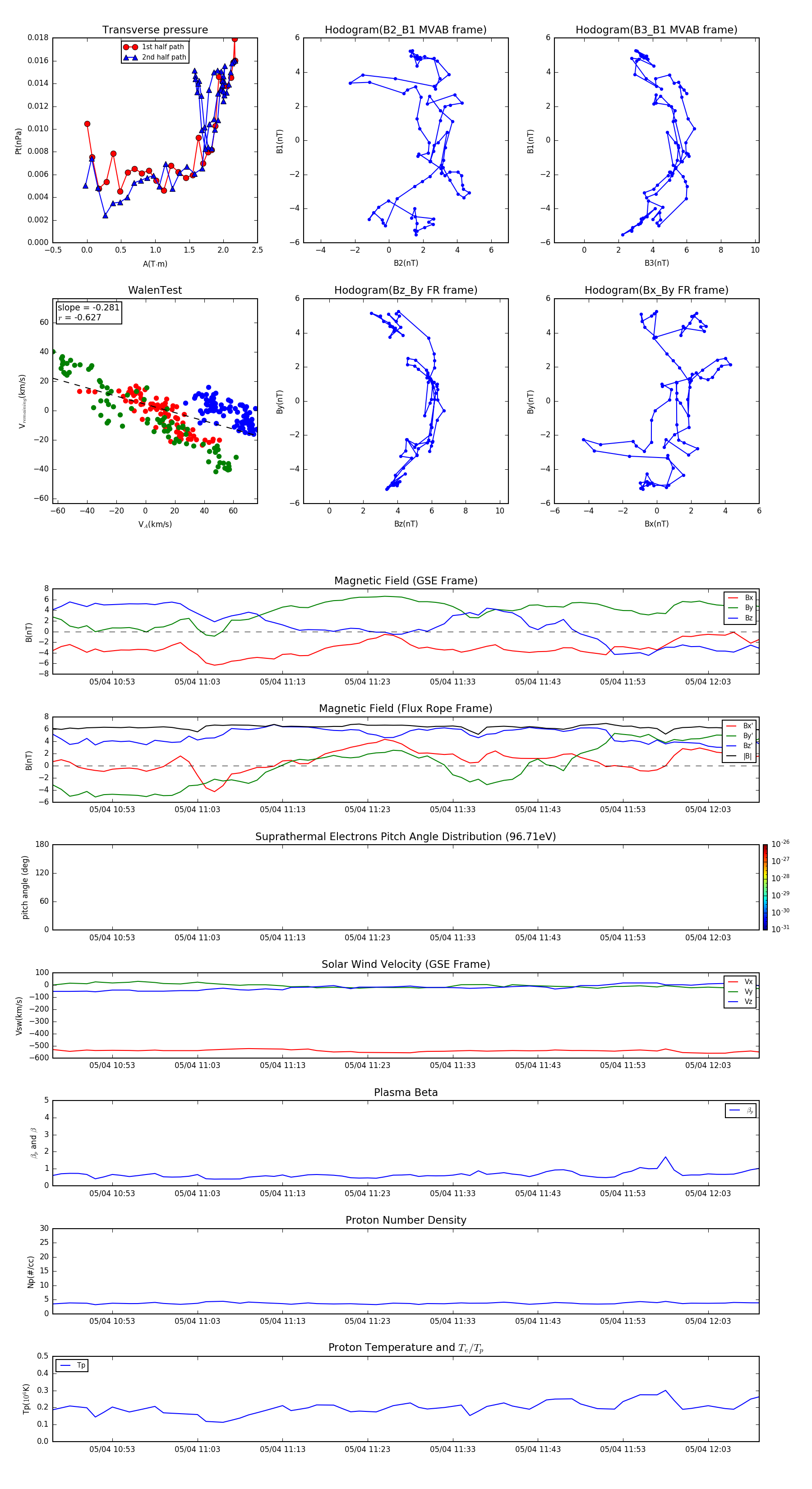
Flux Rope in 2008

Flux Rope Event 2008-05-04 10:46 ~ 2008-05-04 12:09 (84 minutes)


plot