HOME   LIST
‹–   –›

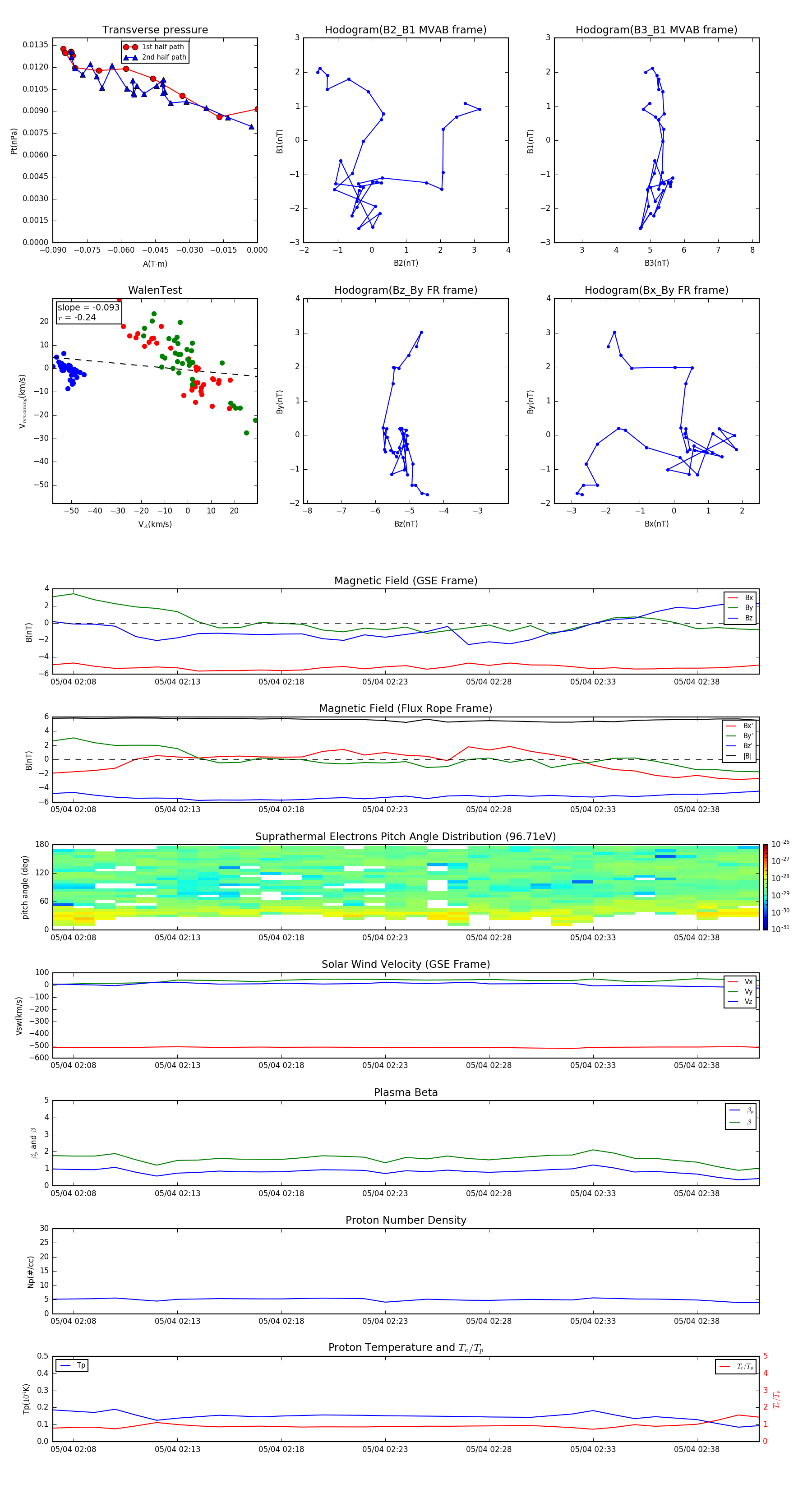
Flux Rope in 2008

Flux Rope Event 2008-05-04 02:07 ~ 2008-05-04 02:41 (35 minutes)


plot