HOME   LIST
‹–   –›

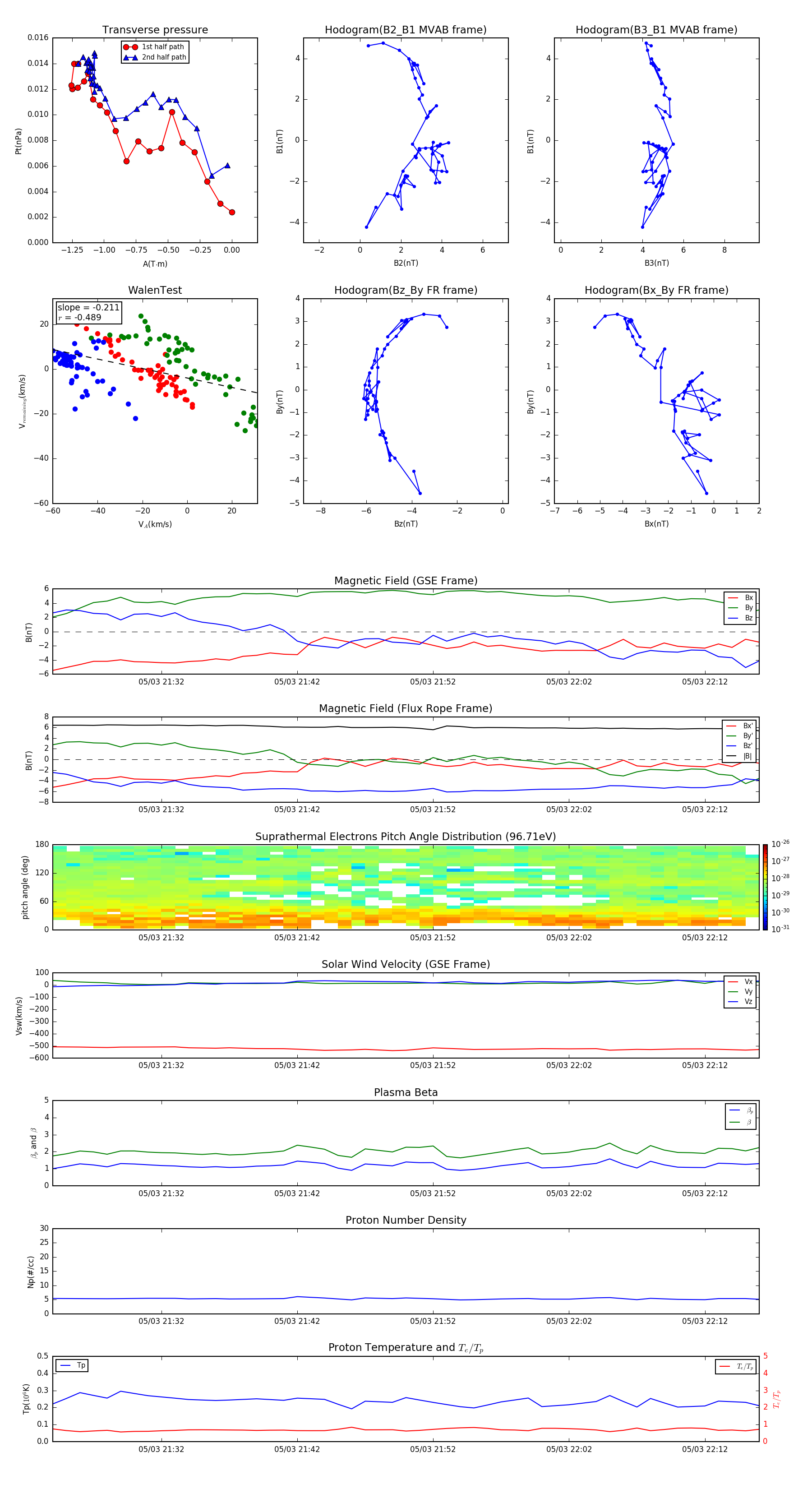
Flux Rope in 2008

Flux Rope Event 2008-05-03 21:24 ~ 2008-05-03 22:16 (53 minutes)


plot