HOME   LIST
‹–   –›

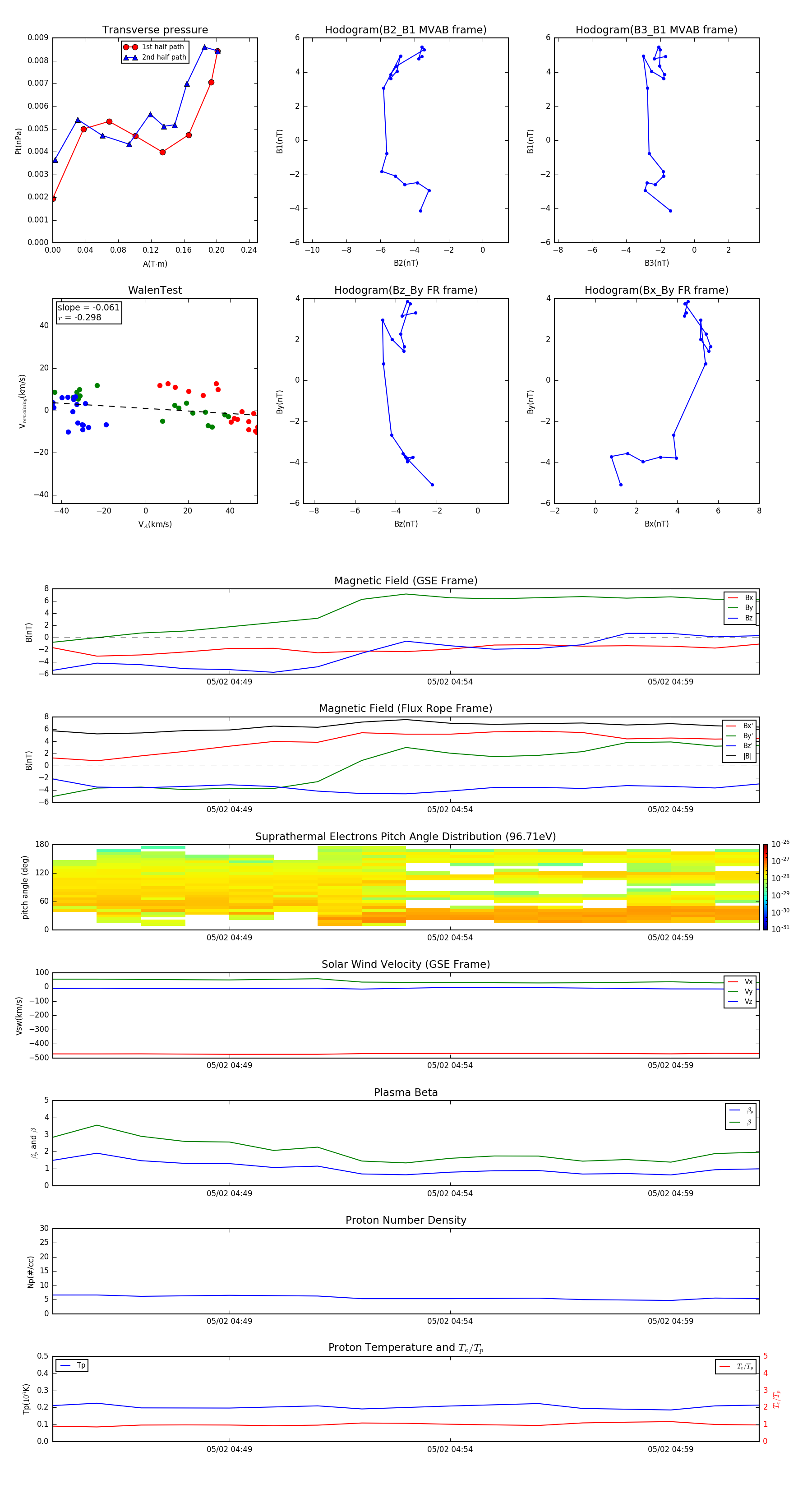
Flux Rope in 2008

Flux Rope Event 2008-05-02 04:45 ~ 2008-05-02 05:01 (17 minutes)


plot