HOME   LIST
‹–   –›

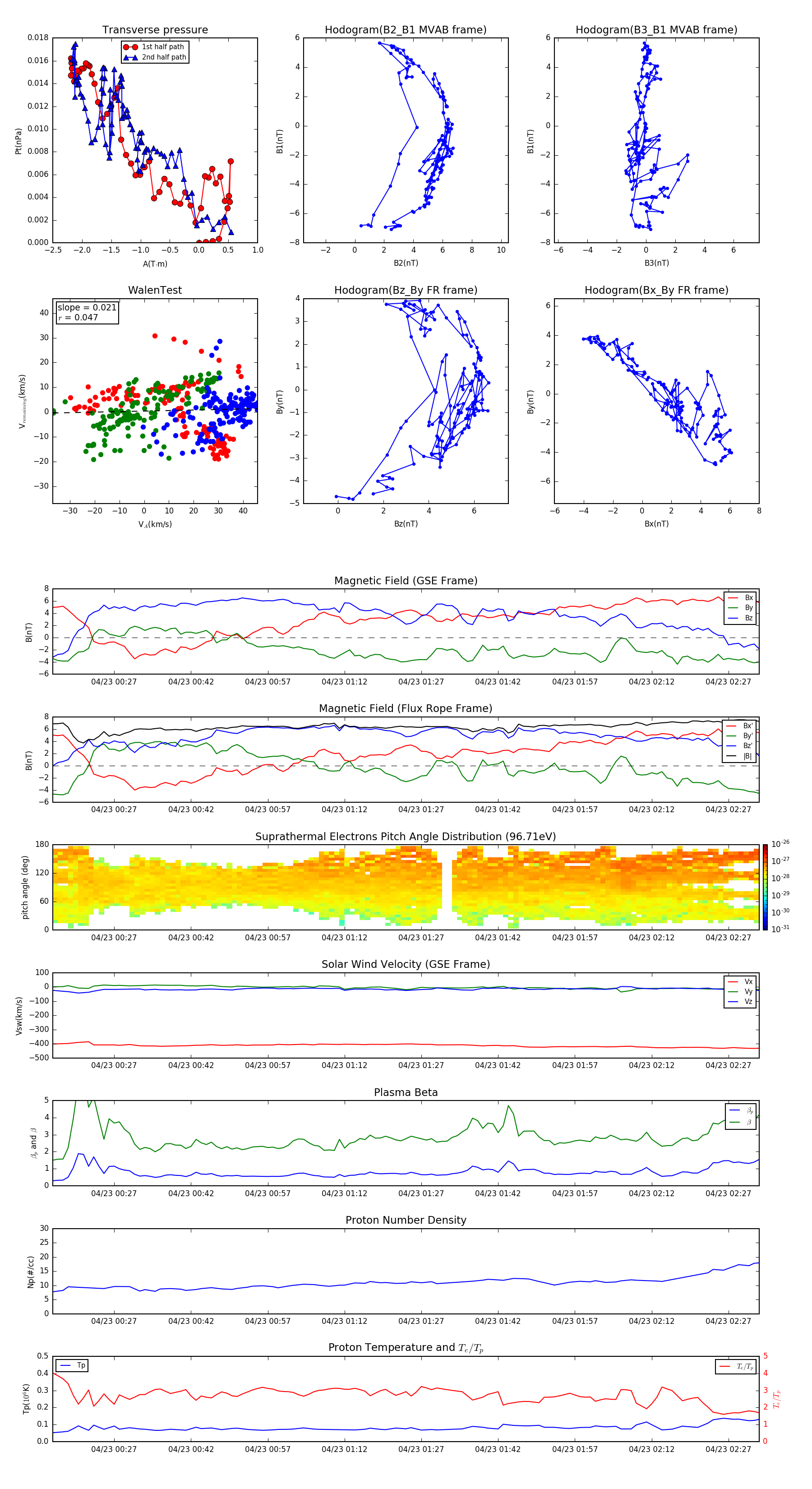
Flux Rope in 2008

Flux Rope Event 2008-04-23 00:15 ~ 2008-04-23 02:33 (139 minutes)


plot