HOME   LIST
‹–   –›

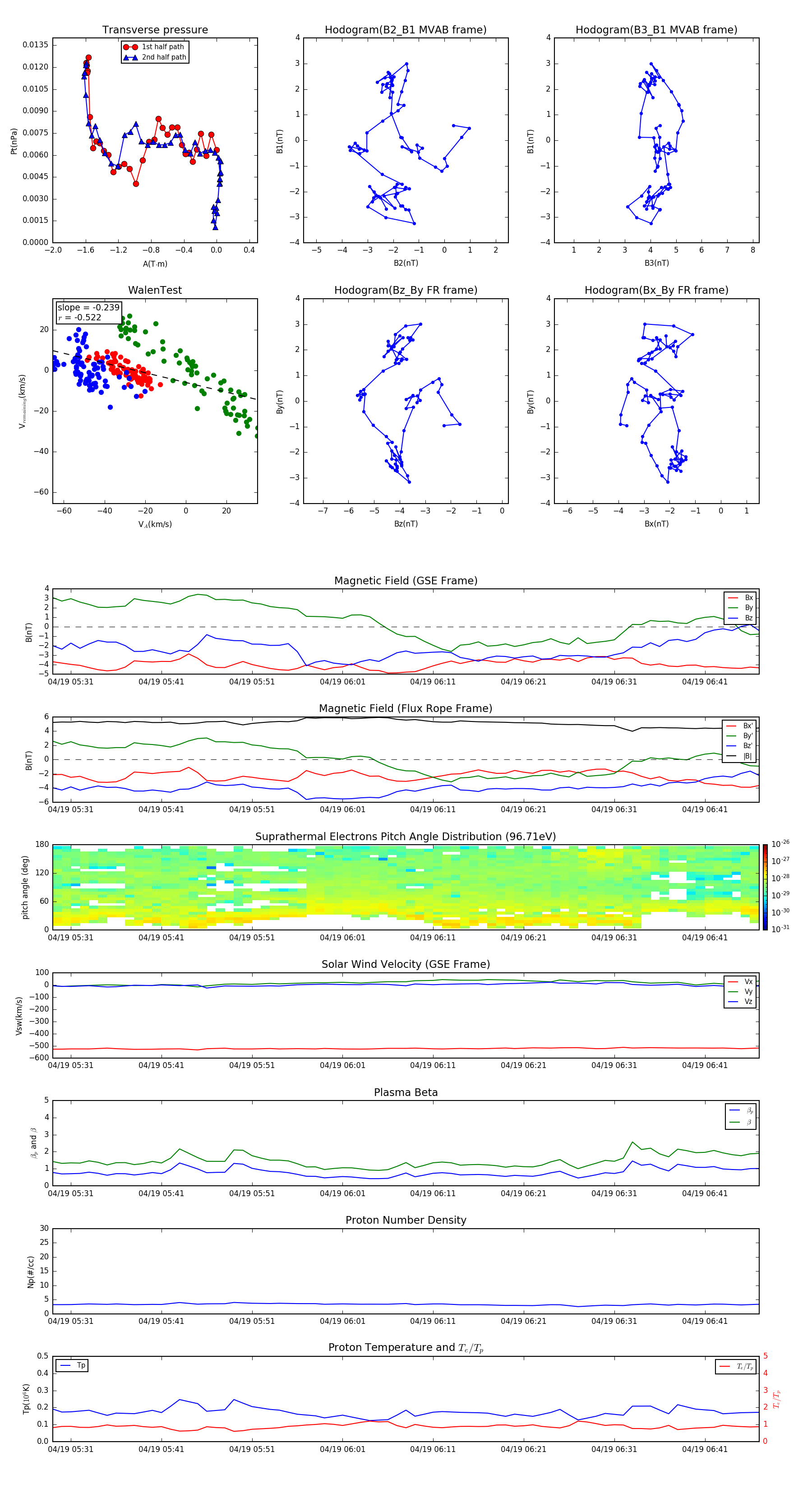
Flux Rope in 2008

Flux Rope Event 2008-04-19 05:29 ~ 2008-04-19 06:47 (79 minutes)


plot