HOME   LIST
‹–   –›

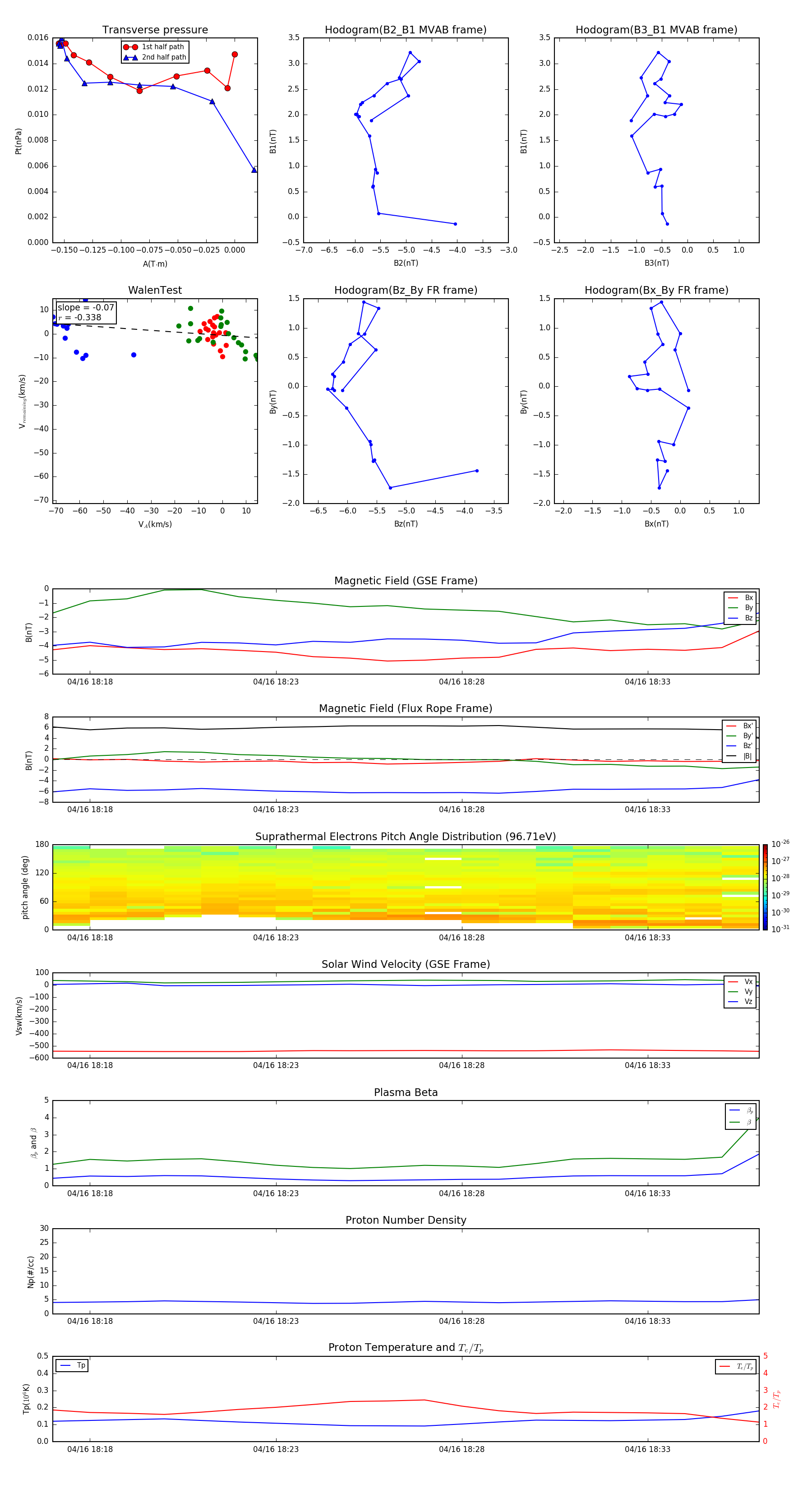
Flux Rope in 2008

Flux Rope Event 2008-04-16 18:17 ~ 2008-04-16 18:36 (20 minutes)


plot