HOME   LIST
‹–   –›

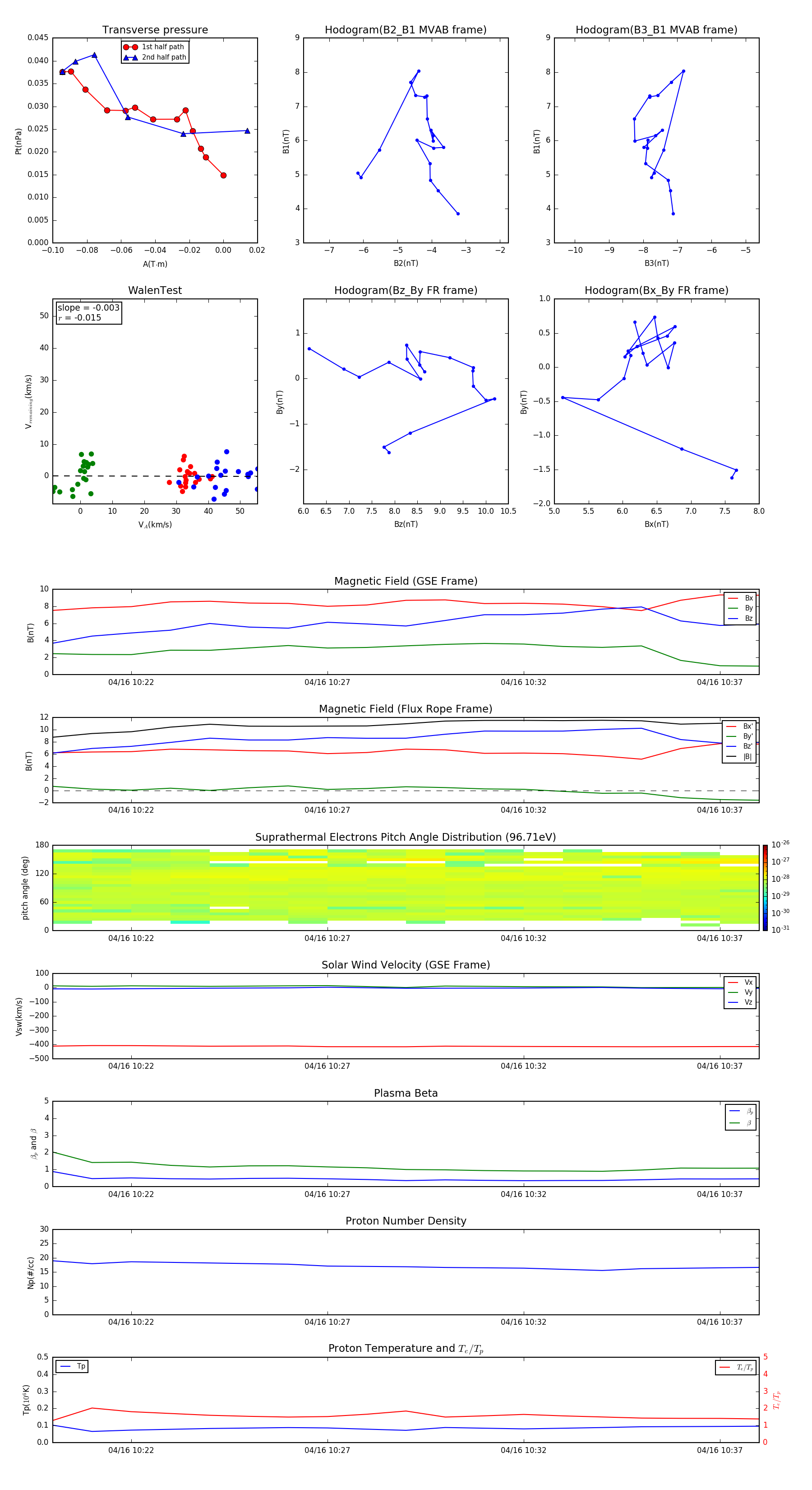
Flux Rope in 2008

Flux Rope Event 2008-04-16 10:20 ~ 2008-04-16 10:38 (19 minutes)


plot