HOME   LIST
‹–   –›

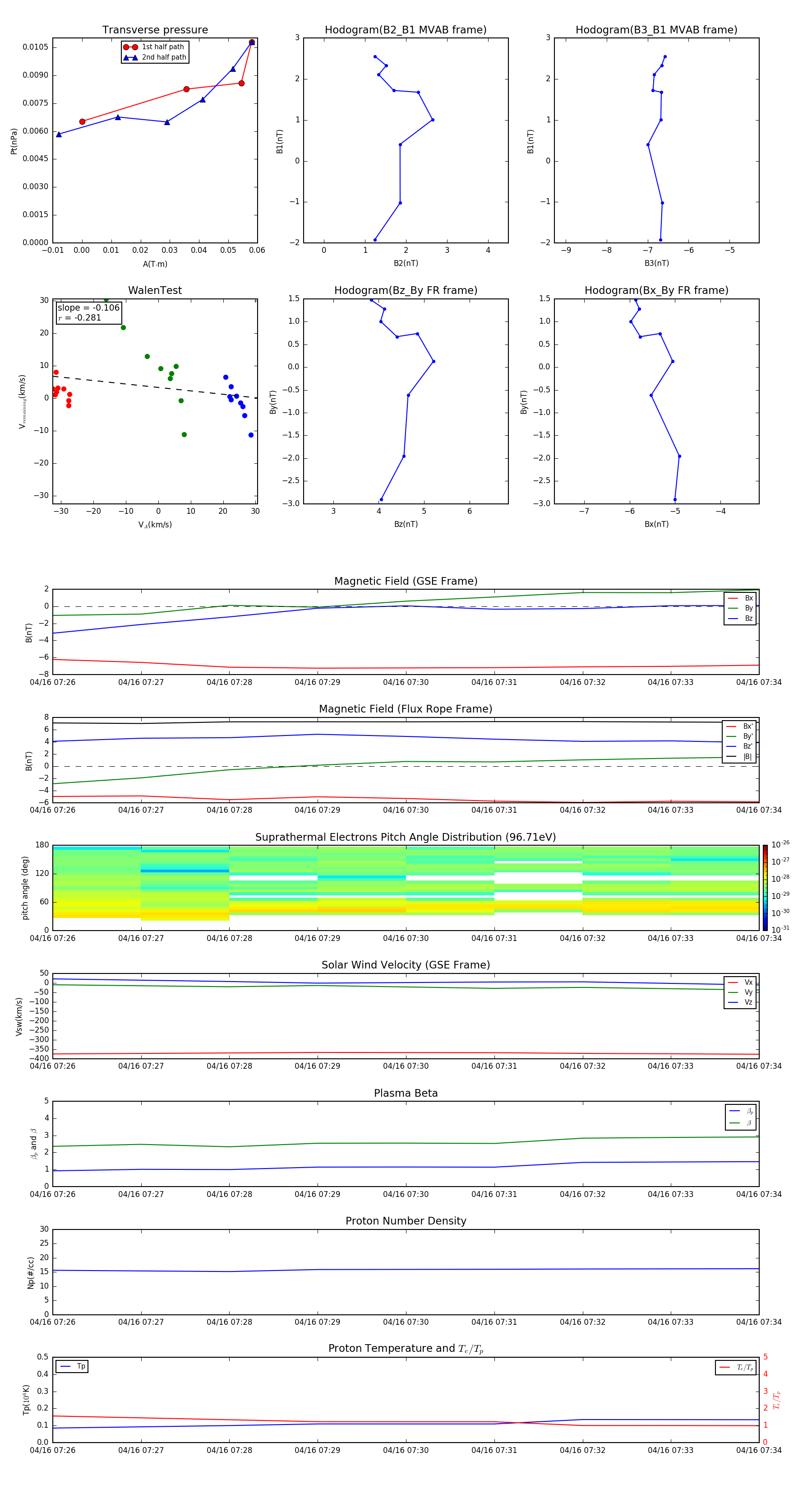
Flux Rope in 2008

Flux Rope Event 2008-04-16 07:26 ~ 2008-04-16 07:34 (9 minutes)


plot