HOME   LIST
‹–   –›

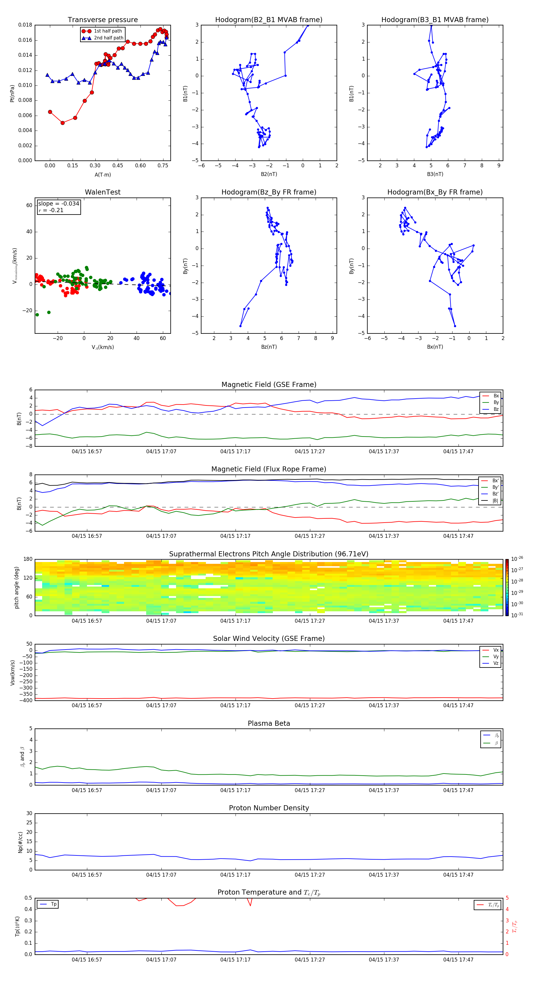
Flux Rope in 2008

Flux Rope Event 2008-04-15 16:50 ~ 2008-04-15 17:53 (64 minutes)


plot