HOME   LIST
‹–   –›

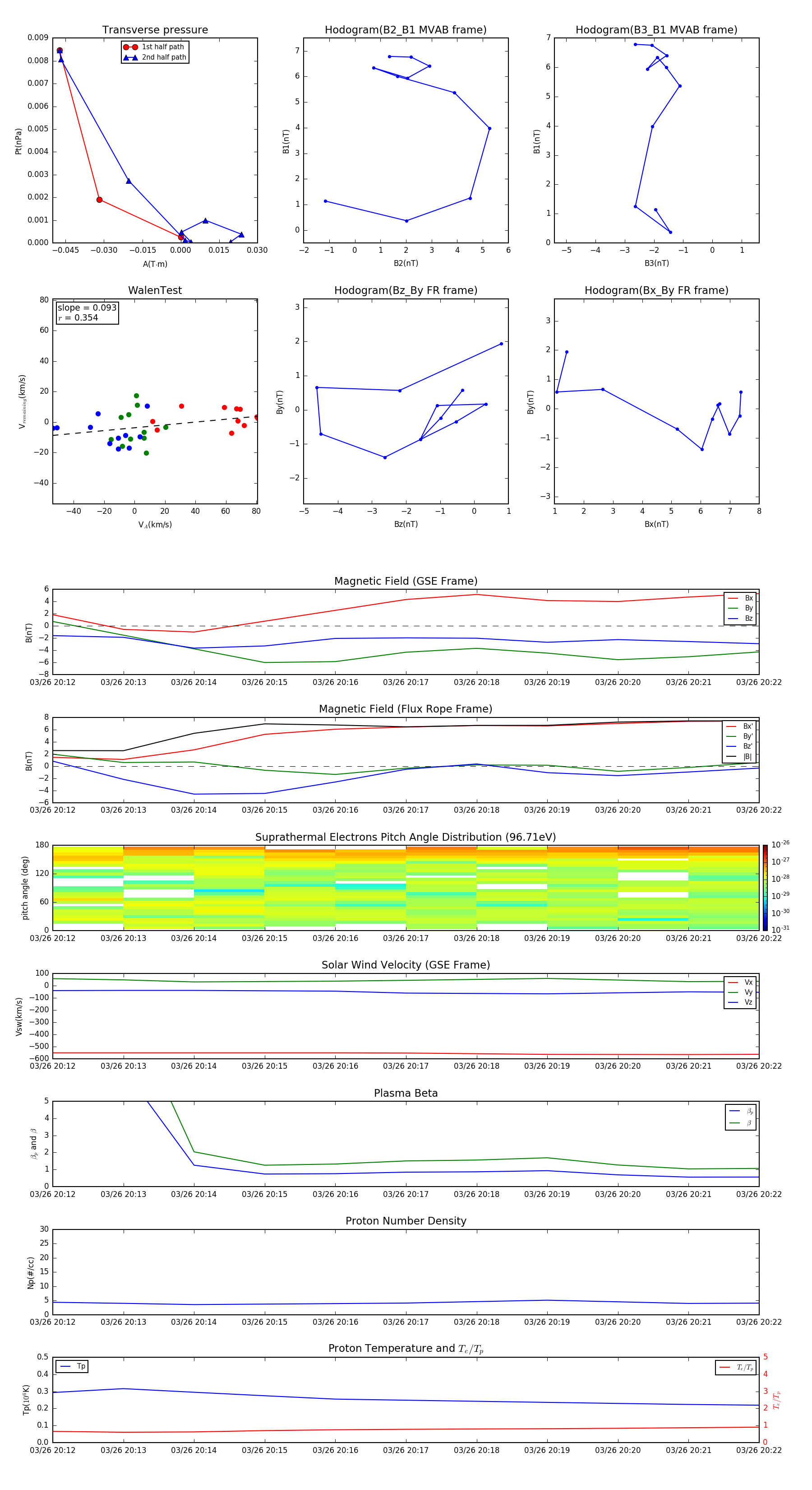
Flux Rope in 2008

Flux Rope Event 2008-03-26 20:12 ~ 2008-03-26 20:22 (11 minutes)


plot