HOME   LIST
‹–   –›

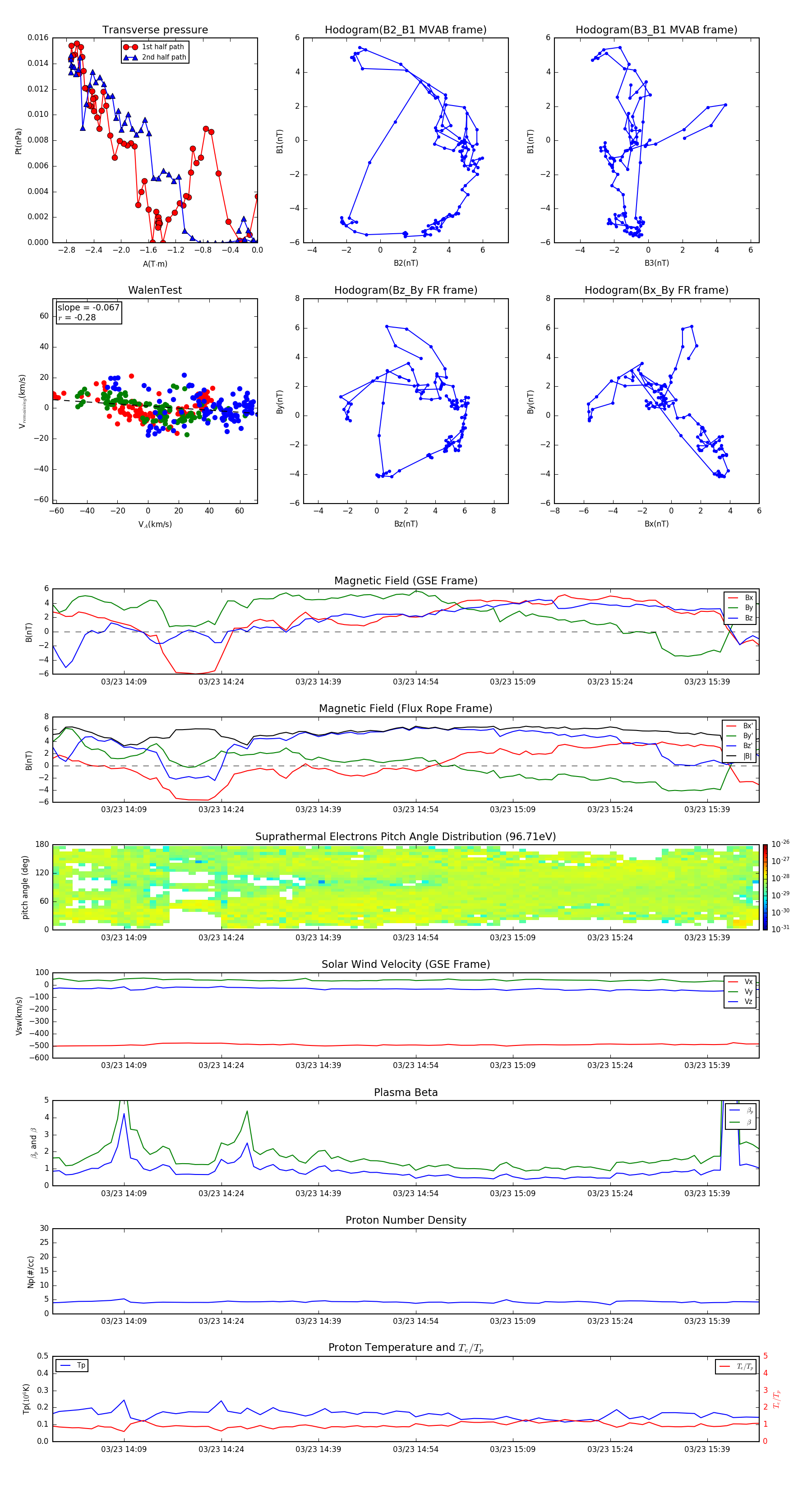
Flux Rope in 2008

Flux Rope Event 2008-03-23 13:58 ~ 2008-03-23 15:47 (110 minutes)


plot