HOME   LIST
‹–   –›

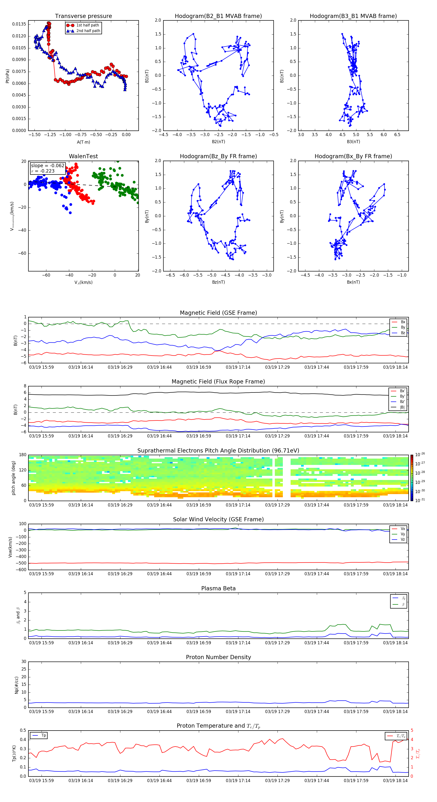
Flux Rope in 2008

Flux Rope Event 2008-03-19 15:54 ~ 2008-03-19 18:19 (146 minutes)


plot