HOME   LIST
‹–   –›

Flux Rope in 2008

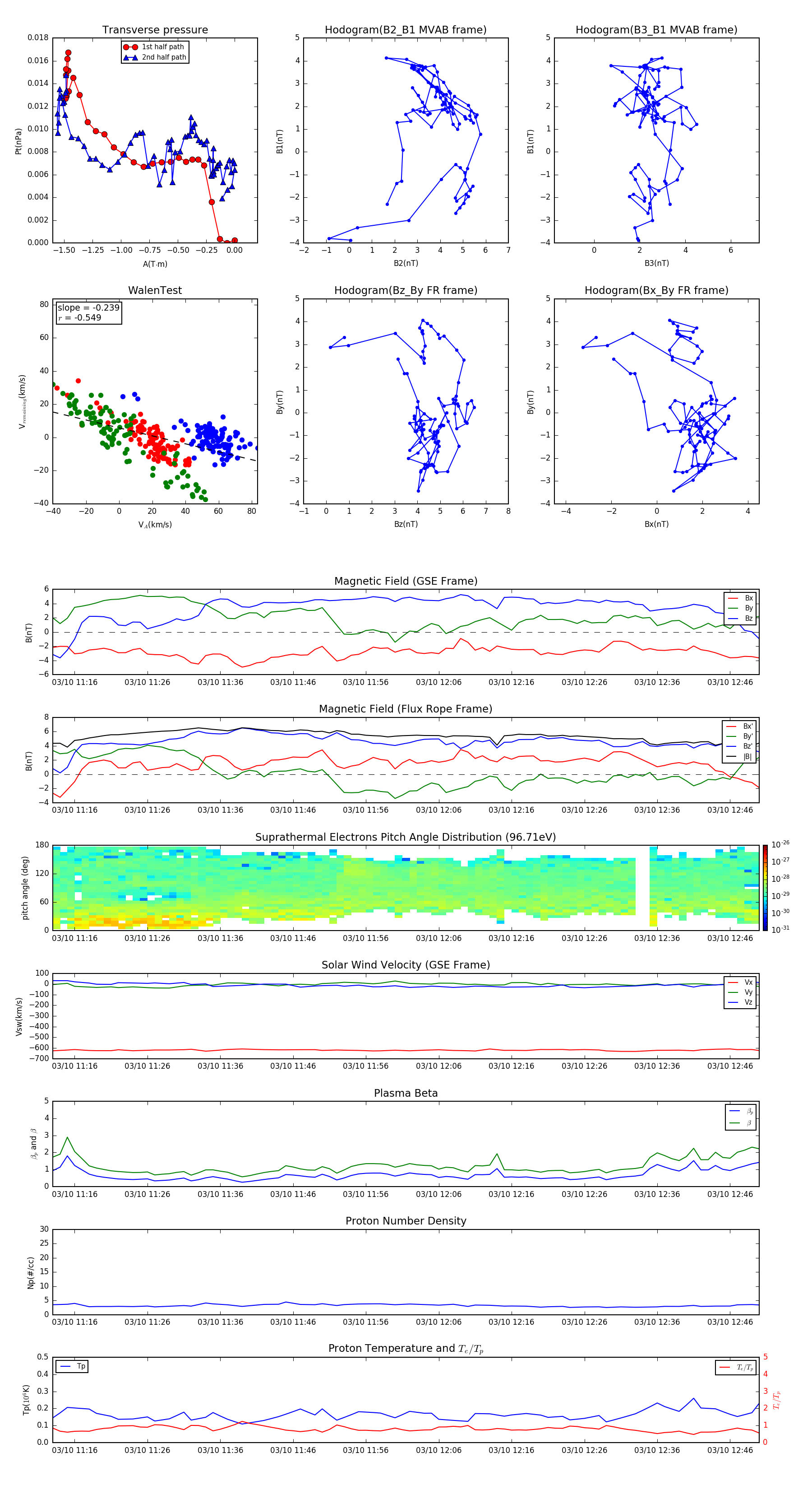
Flux Rope Event 2008-03-10 11:13 ~ 2008-03-10 12:50 (98 minutes)


plot