HOME   LIST
‹–   –›

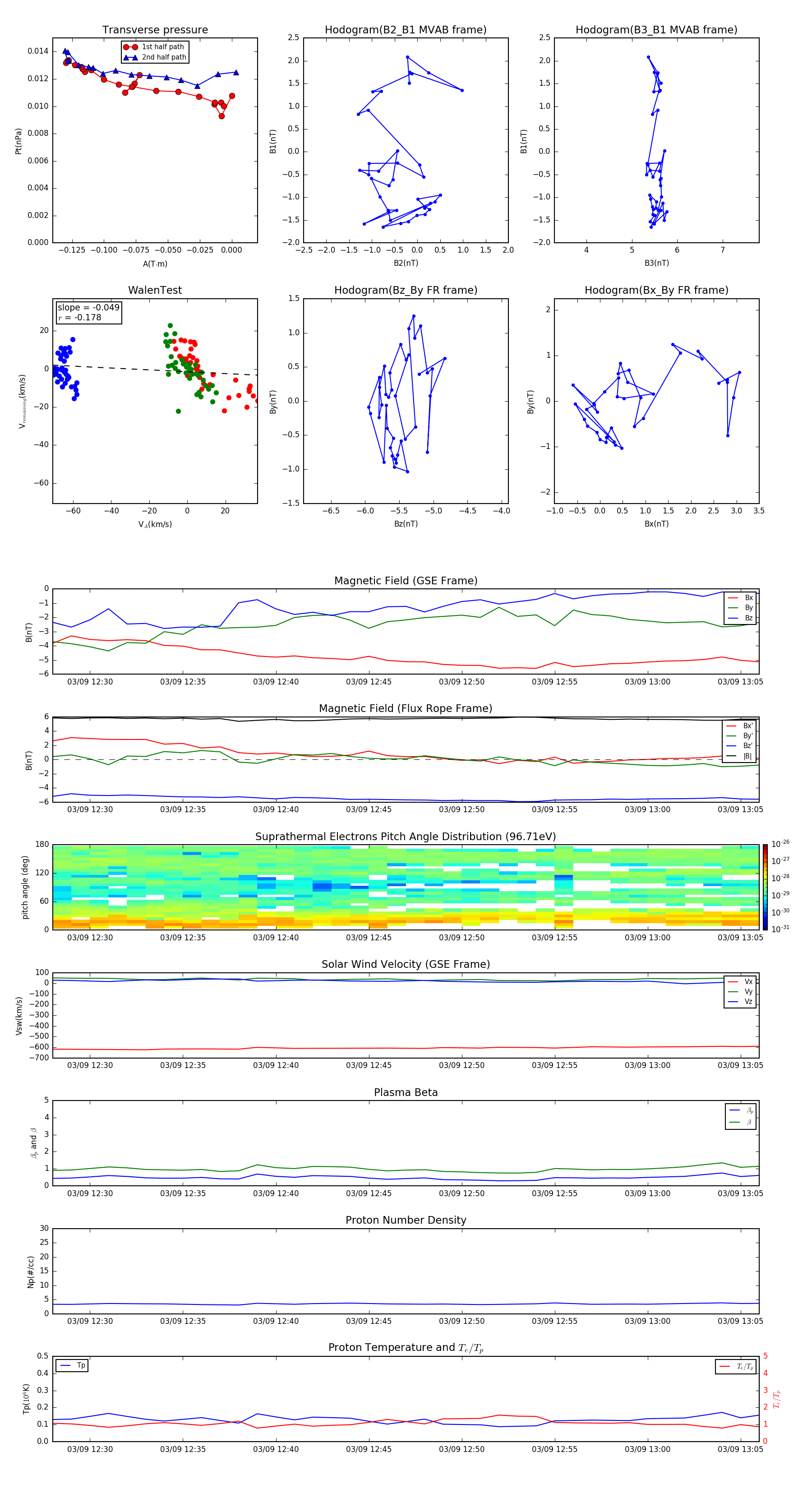
Flux Rope in 2008

Flux Rope Event 2008-03-09 12:28 ~ 2008-03-09 13:06 (39 minutes)


plot