HOME   LIST
‹–   –›

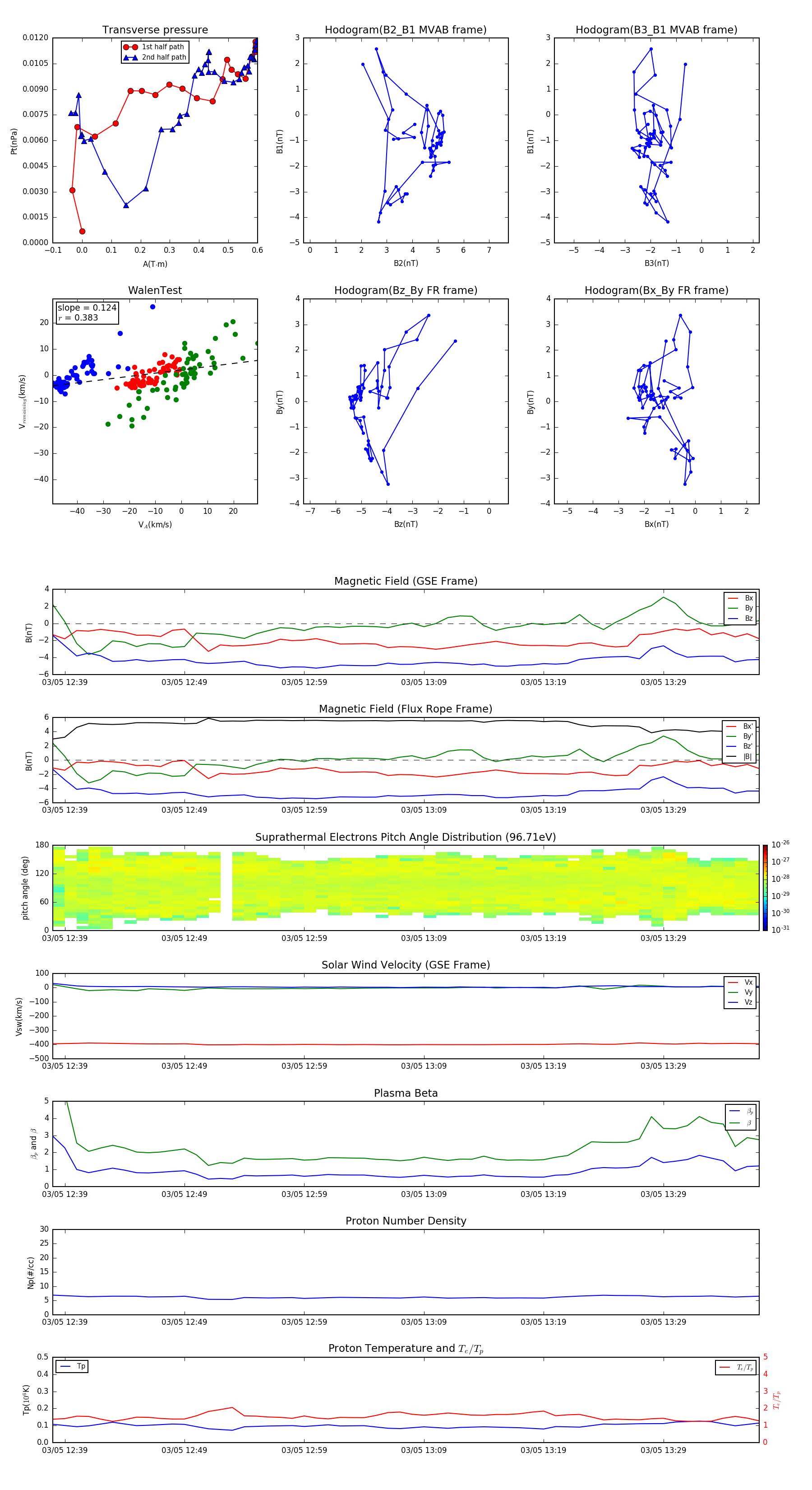
Flux Rope in 2008

Flux Rope Event 2008-03-05 12:38 ~ 2008-03-05 13:37 (60 minutes)


plot