HOME   LIST
‹–   –›

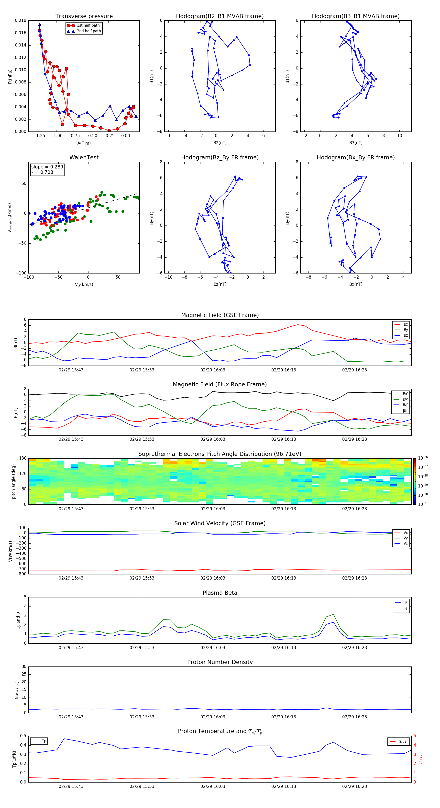
Flux Rope in 2008

Flux Rope Event 2008-02-29 15:37 ~ 2008-02-29 16:31 (55 minutes)


plot