HOME   LIST
‹–   –›

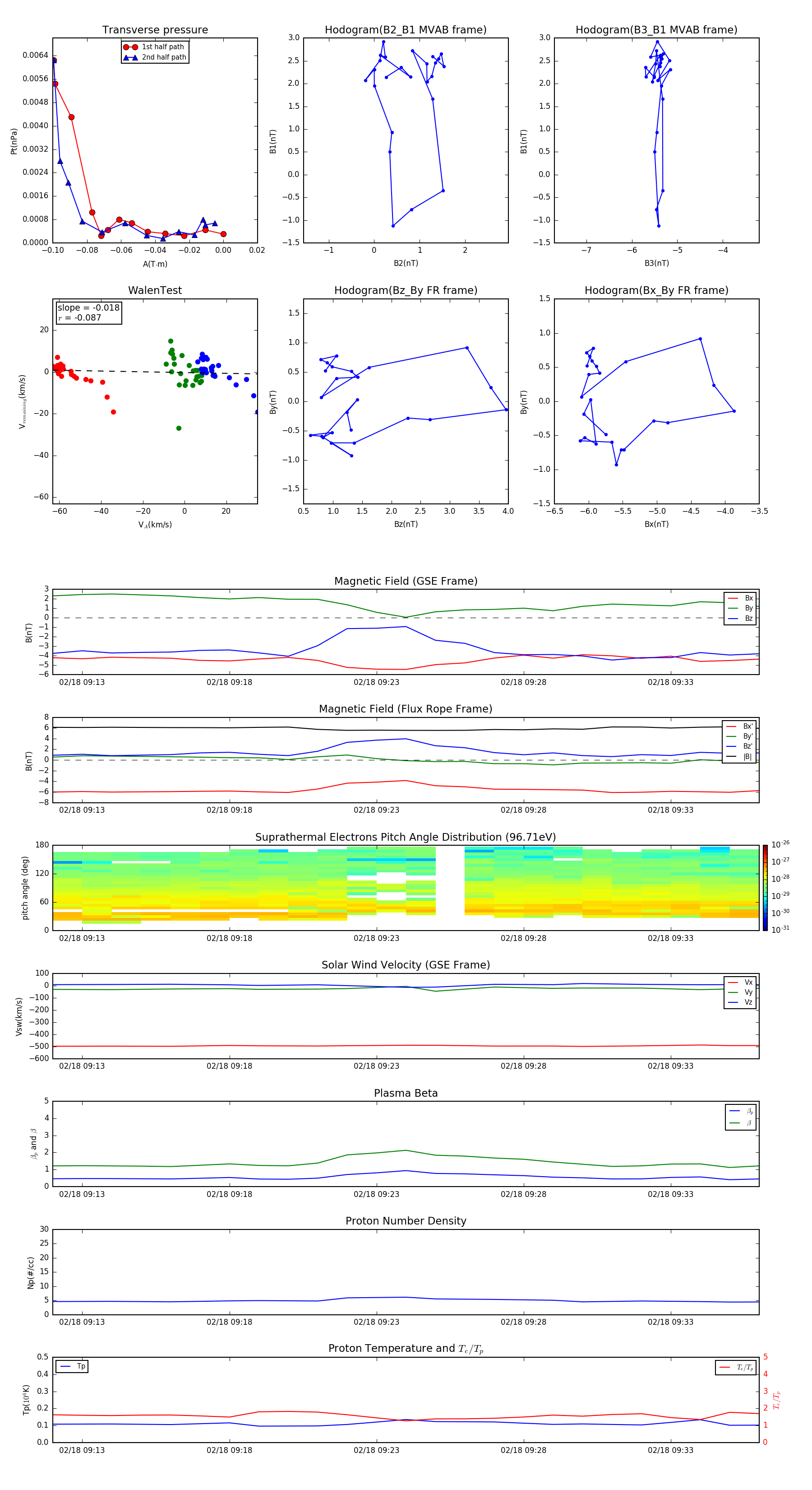
Flux Rope in 2008

Flux Rope Event 2008-02-18 09:12 ~ 2008-02-18 09:36 (25 minutes)


plot