HOME   LIST
‹–   –›

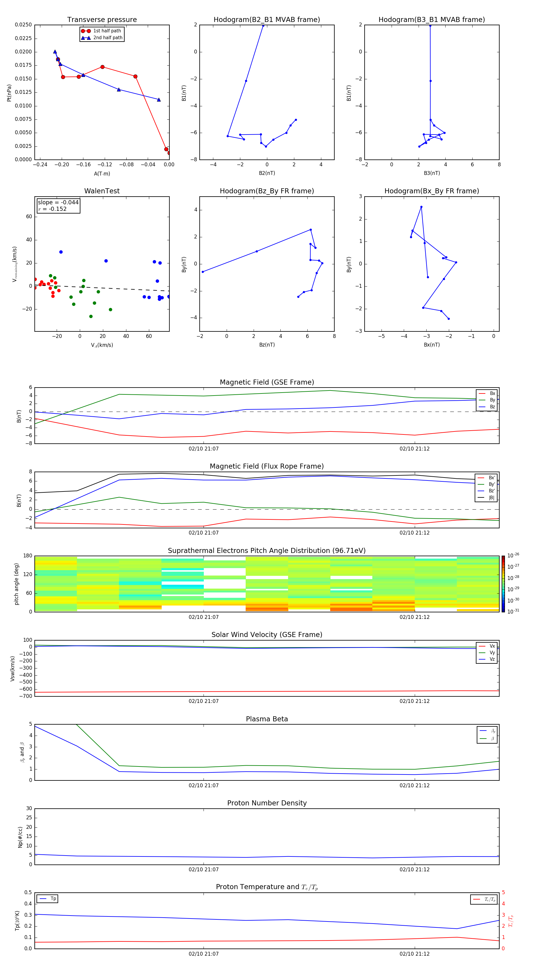
Flux Rope in 2008

Flux Rope Event 2008-02-10 21:03 ~ 2008-02-10 21:14 (12 minutes)


plot