HOME   LIST
‹–   –›

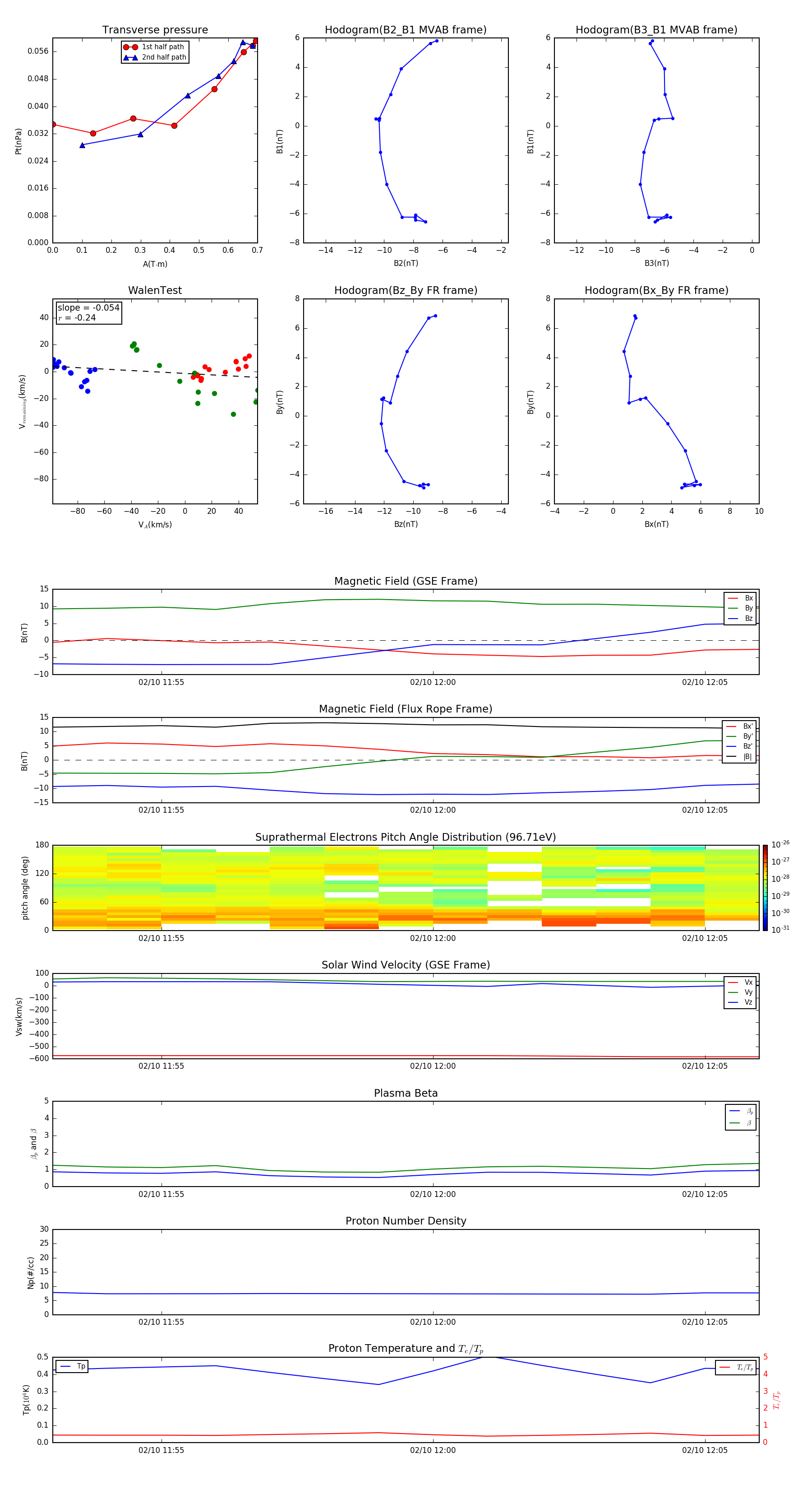
Flux Rope in 2008

Flux Rope Event 2008-02-10 11:53 ~ 2008-02-10 12:06 (14 minutes)


plot