HOME   LIST
‹–   –›

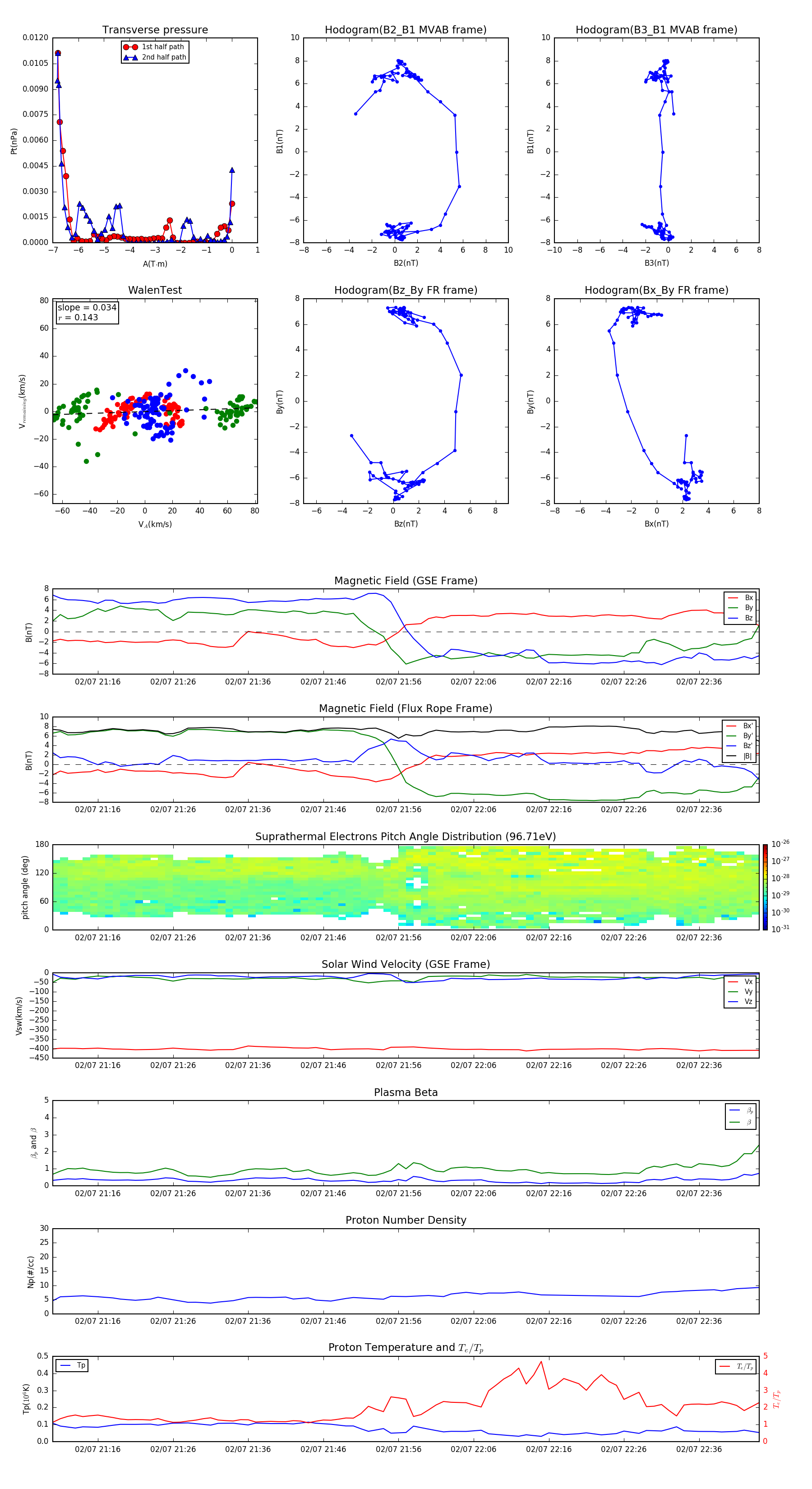
Flux Rope in 2008

Flux Rope Event 2008-02-07 21:10 ~ 2008-02-07 22:44 (95 minutes)


plot