HOME   LIST
‹–   –›

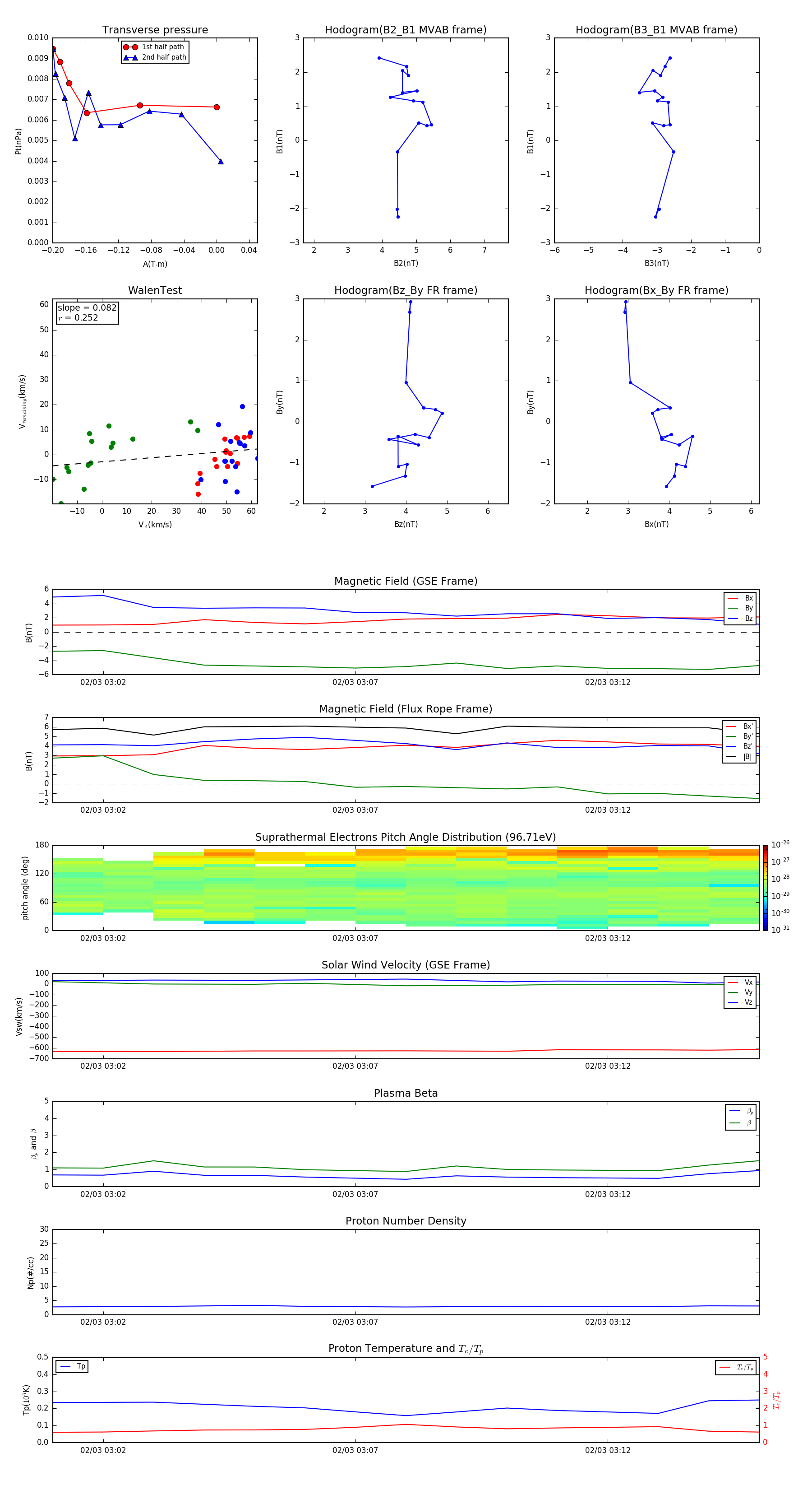
Flux Rope in 2008

Flux Rope Event 2008-02-03 03:01 ~ 2008-02-03 03:15 (15 minutes)


plot