HOME   LIST
‹–   –›

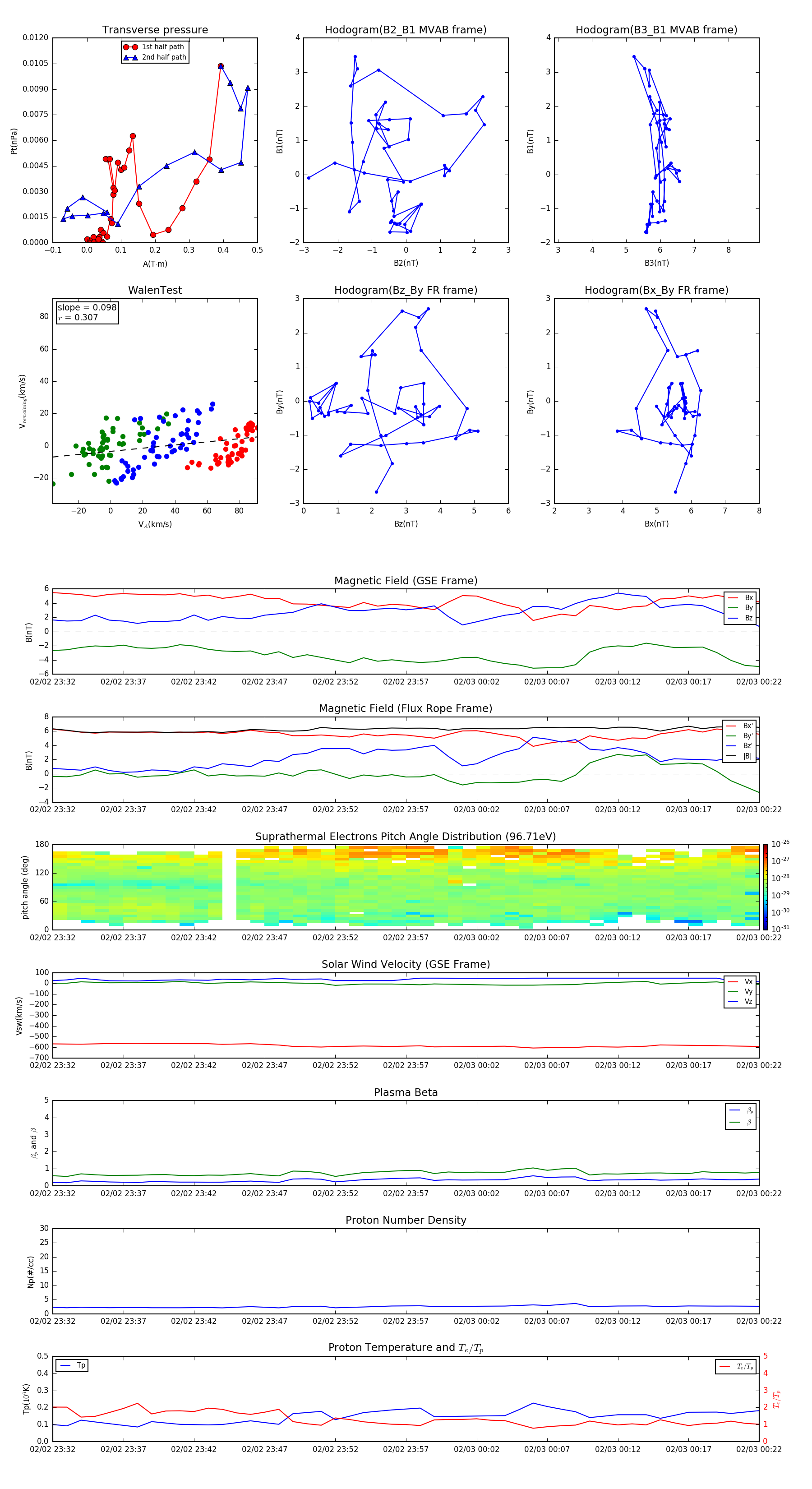
Flux Rope in 2008

Flux Rope Event 2008-02-02 23:32 ~ 2008-02-03 00:22 (51 minutes)


plot