HOME   LIST
‹–   –›

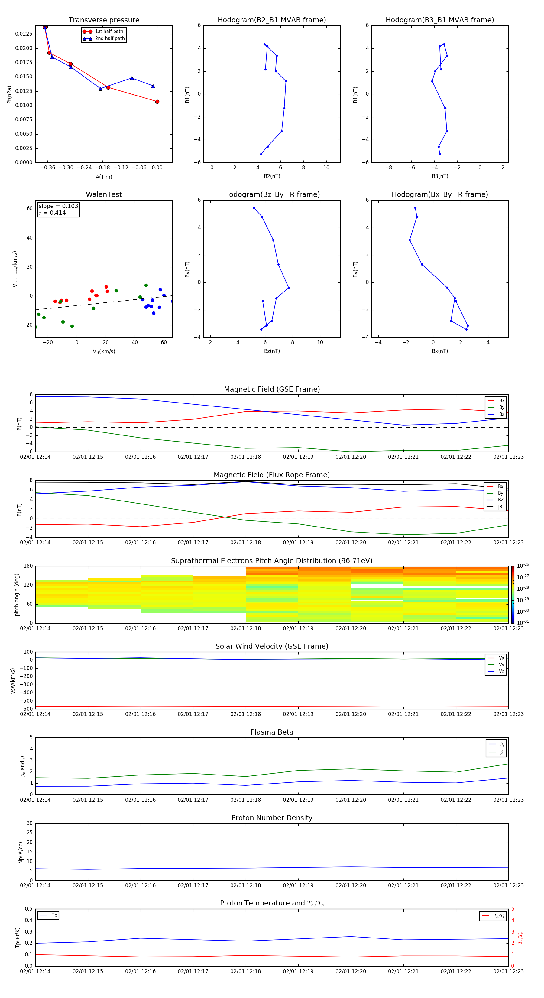
Flux Rope in 2008

Flux Rope Event 2008-02-01 12:14 ~ 2008-02-01 12:23 (10 minutes)


plot