HOME   LIST
‹–   –›

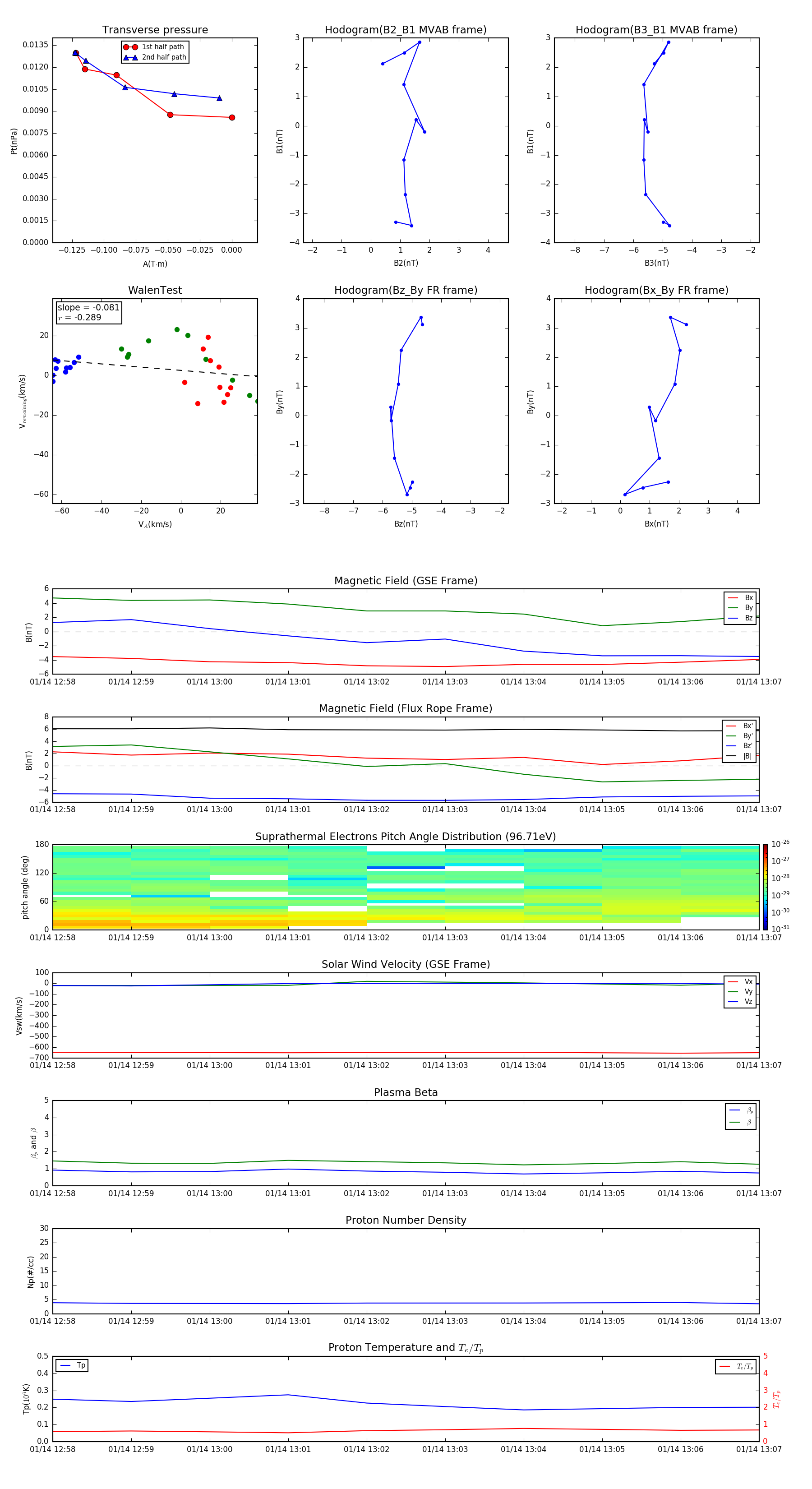
Flux Rope in 2008

Flux Rope Event 2008-01-14 12:58 ~ 2008-01-14 13:07 (10 minutes)


plot