HOME   LIST
‹–   –›

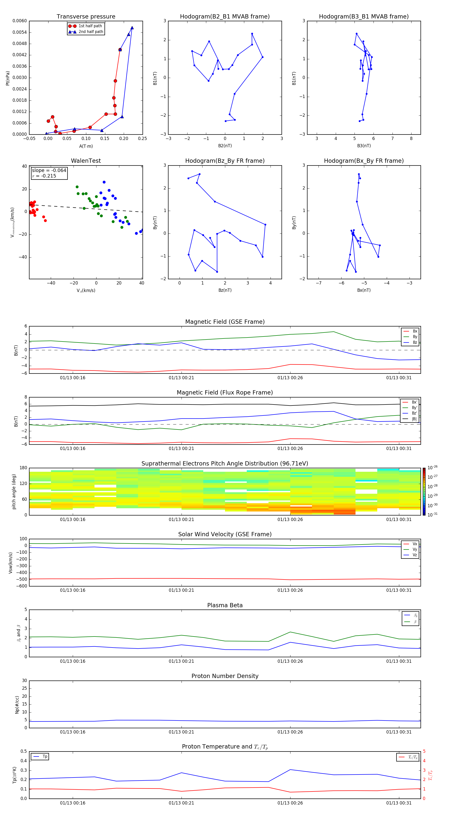
Flux Rope in 2008

Flux Rope Event 2008-01-13 00:14 ~ 2008-01-13 00:32 (19 minutes)


plot