HOME   LIST
‹–   –›

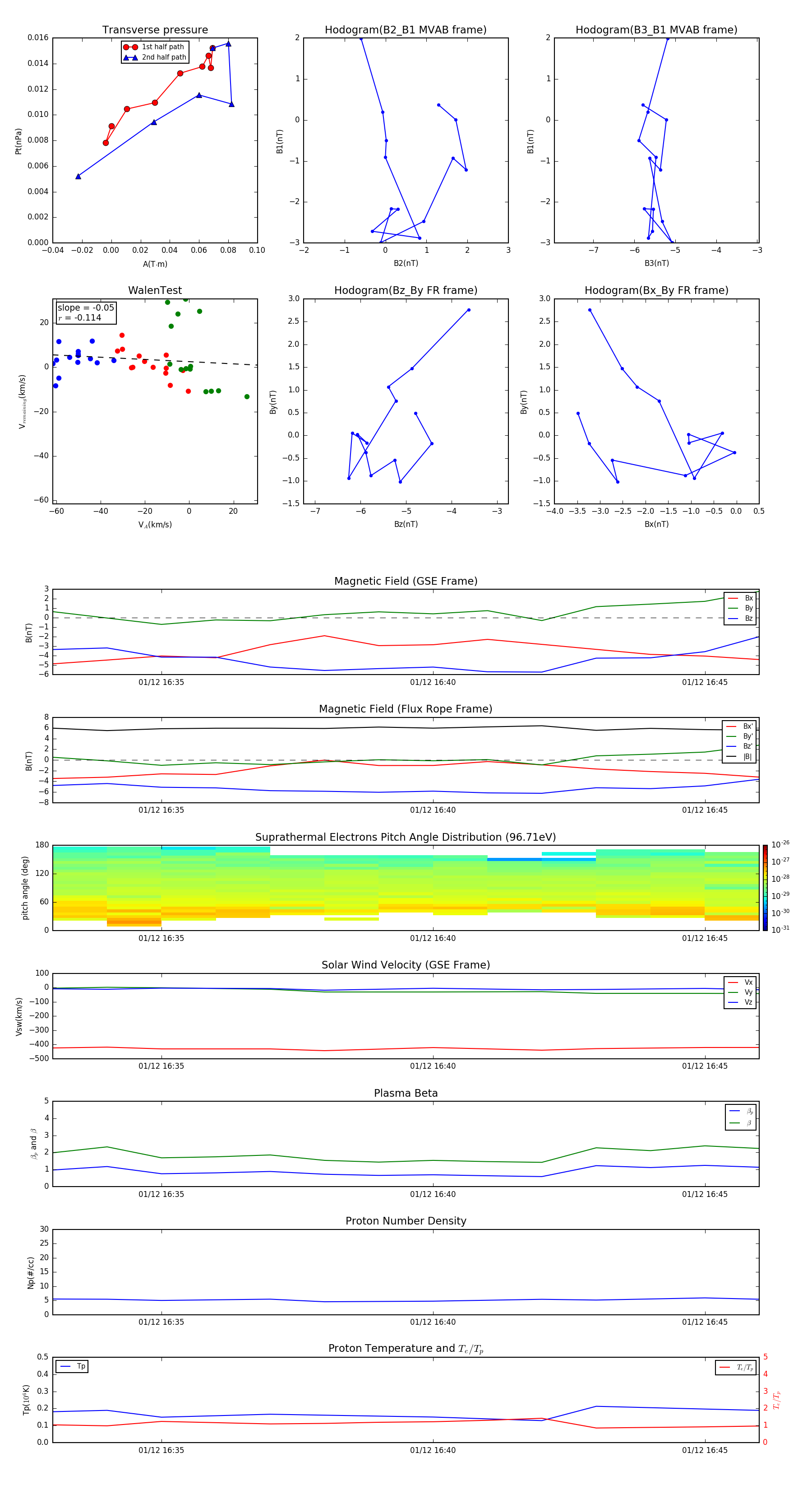
Flux Rope in 2008

Flux Rope Event 2008-01-12 16:33 ~ 2008-01-12 16:46 (14 minutes)


plot