HOME   LIST
‹–   –›

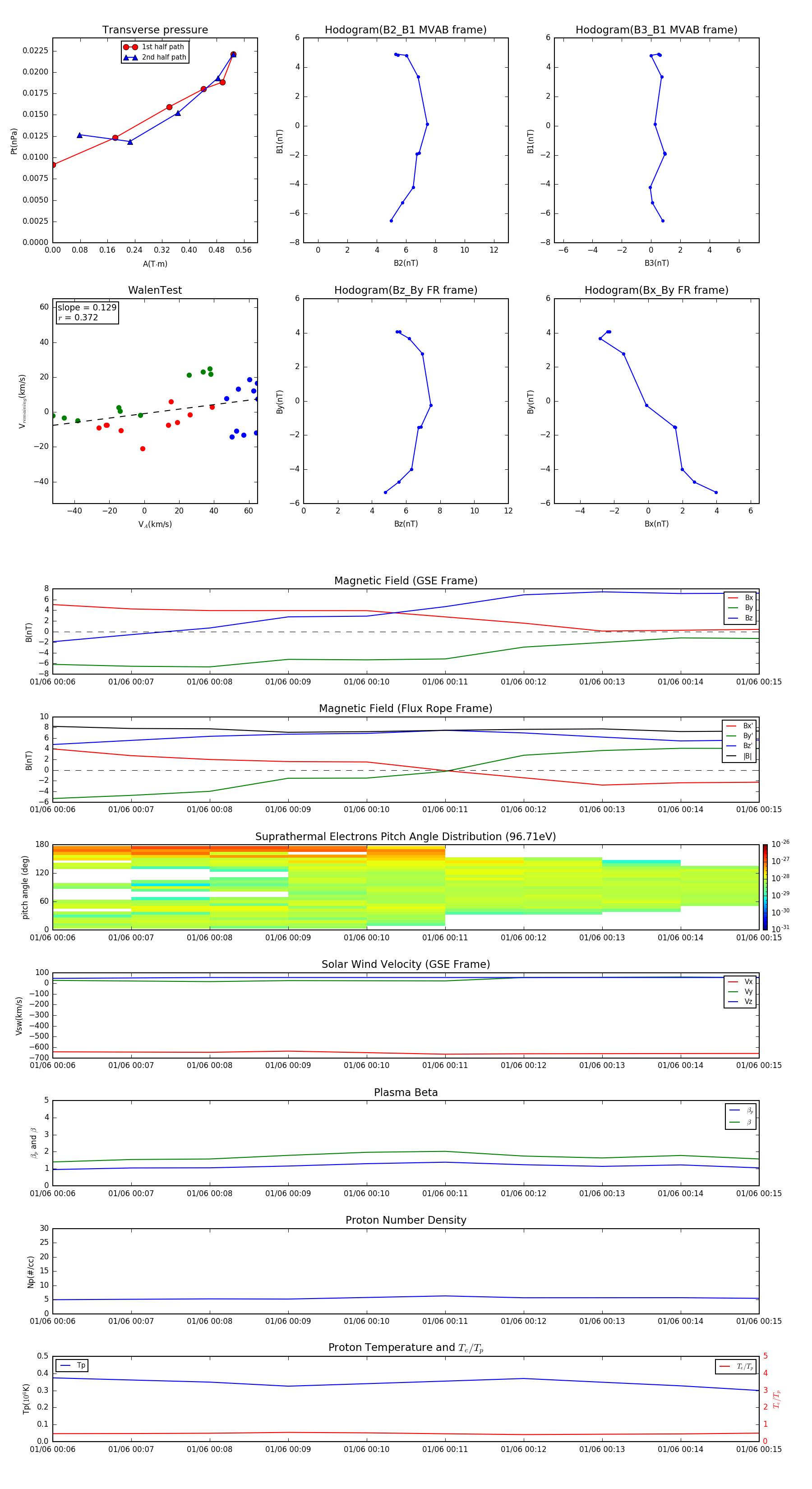
Flux Rope in 2008

Flux Rope Event 2008-01-06 00:06 ~ 2008-01-06 00:15 (10 minutes)


plot