HOME   LIST
‹–   –›

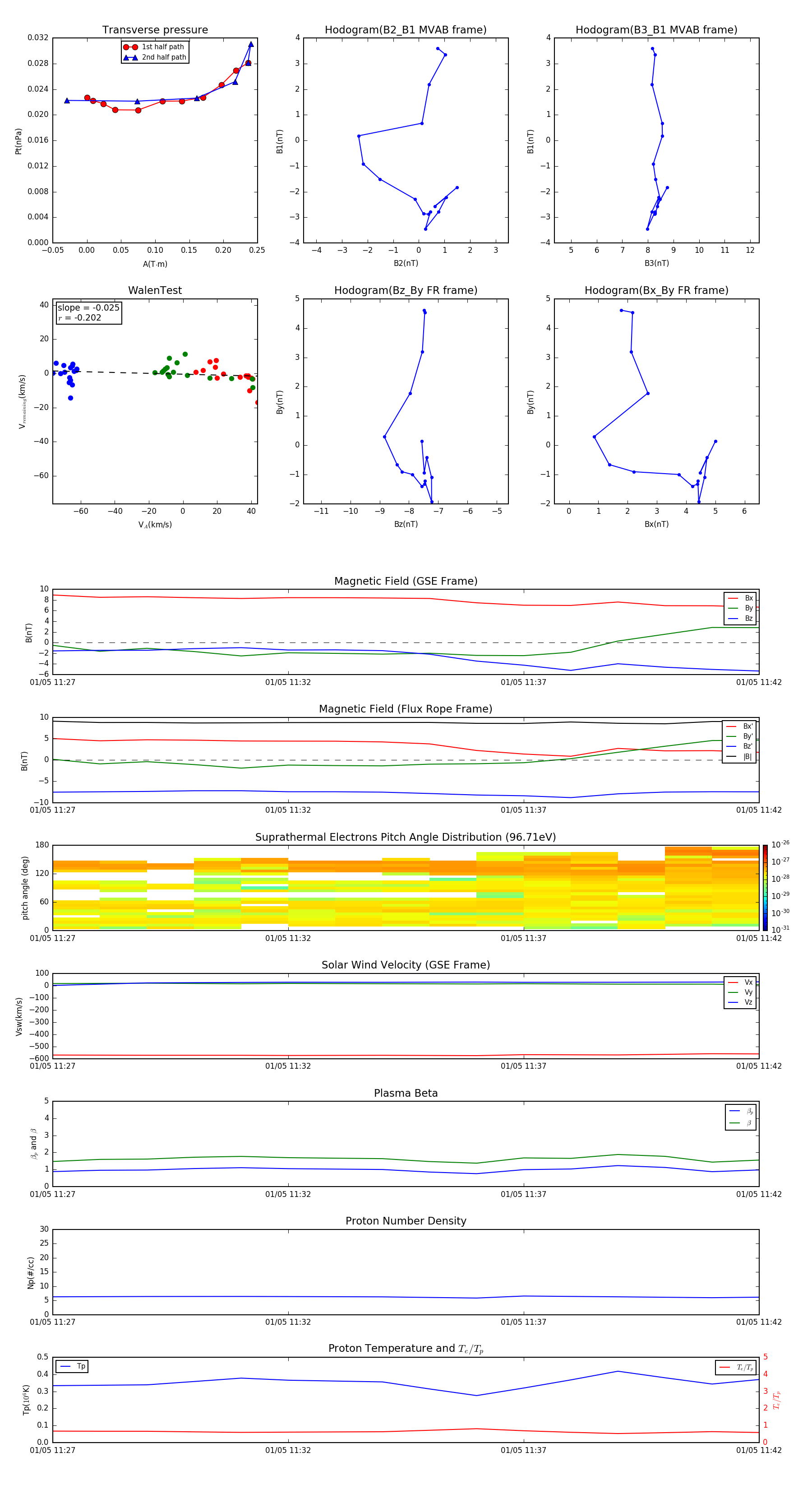
Flux Rope in 2008

Flux Rope Event 2008-01-05 11:27 ~ 2008-01-05 11:42 (16 minutes)


plot