HOME   LIST
‹–   –›

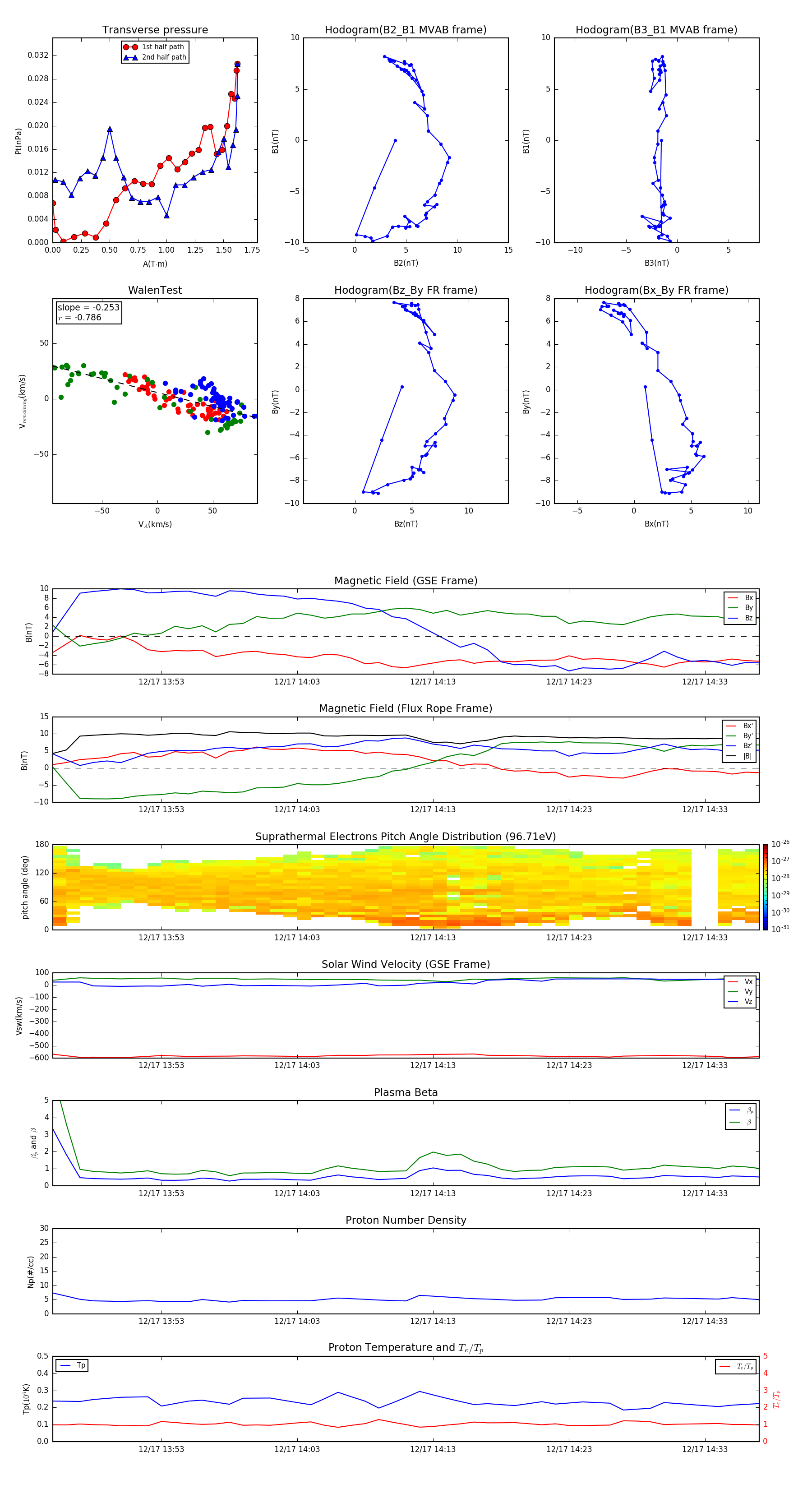
Flux Rope in 2007

Flux Rope Event 2007-12-17 13:45 ~ 2007-12-17 14:37 (53 minutes)


plot