HOME   LIST
‹–   –›

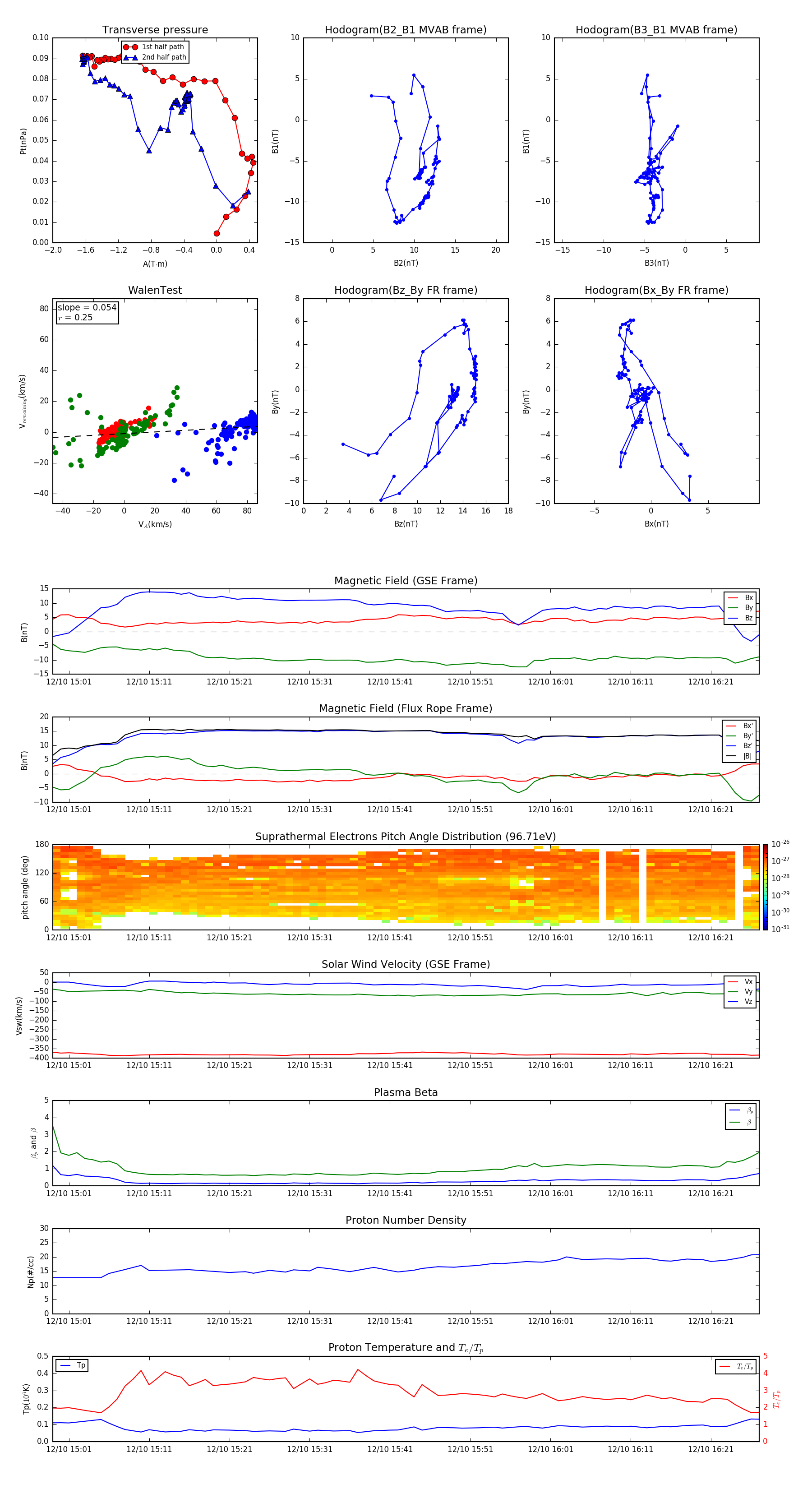
Flux Rope in 2007

Flux Rope Event 2007-12-10 14:59 ~ 2007-12-10 16:27 (89 minutes)


plot